Texas Instruments ISO5851/ISO5851-Q1 IGBT/MOSFET Gate Driver
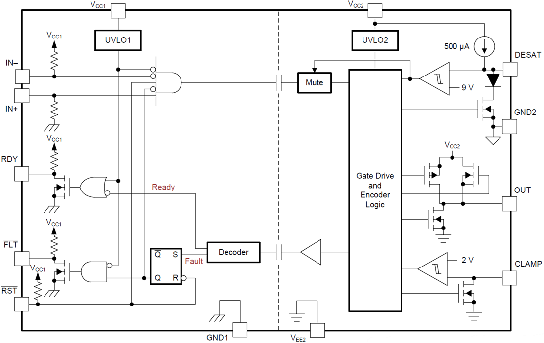
Texas Instruments ISO5851/ISO5851-Q1 Isolated IGBT/MOSFET Gate Driver is a 5.7kVRMS, reinforced isolated gate driver for IGBTs and MOSFETs with 2.5A source and 5A sink current. The input side operates from a single 3V to 5.5V supply. The output side allows for a supply range from minimum 15V to maximum 30V. Two complementary CMOS inputs control the output state of the gate driver. The short propagation time of 76ns assures accurate control of the output stage. Typical applications include industrial motor control drives, industrial power supplies, solar inverters, HEV and EV power modules, and induction heating. The ISO5851-Q1 devices are AEC-Q100 qualified for automotive applications.Features
- 2.5A Peak Source and 5A Peak Sink Currents
- Short Propagation Delay: 76ns (Typ), 110ns (Max)
- 2A Active Miller Clamp
- Output Short-Circuit Clamp
- Fault Alarm upon Desaturation Detection is Signaled on FLT and Reset Through RST
- Input and Output Under Voltage Lock-Out (UVLO) with Ready (RDY) Pin Indication
- Active Output Pull-down and Default Low Outputs with Low Supply or Floating Inputs
- 3V to 5.5V Input Supply Voltage
- 15V to 30V Output Driver Supply Voltage
- CMOS Compatible Inputs
- Rejects Input Pulses and Noise Transients
- Shorter Than 20ns
- 100kV/µs Minimum Common-Mode Transient Immunity (CMTI) at VCM = 1500V
- Operating Temperature: -40°C to 125°C Ambient
- Safety and Regulatory Approvals
- 8000VPK VIOTM and 2121VPK VIORM Reinforced Isolation per DIN V VDE V 0884-10 (VDE V 0884-10):2006-12
- 5700VRMS Isolation for 1 Minute per UL 1577
- CSA Component Acceptance Notice 5A, IEC 60950-1, IEC 60601-1 and IEC 61010-1 End Equipment Standards
- CQC Certification per GB4943.1-2011
Applications
- Isolated IGBT and MOSFET Drives in
- Industrial Motor Control Drives
- Industrial Power Supplies
- Solar Inverters
- HEV and EV Power Modules
- Induction Heating
Datasheets
Functional Block Diagram
Inilathala: 2015-08-25
| Na-update: 2025-08-01
