Texas Instruments LM34966-Q1 Boost/SEPIC/Flyback Controller
Texas Instruments LM34966-Q1 Boost/SEPIC/Flyback Controller is a wide input range, non-synchronous boost controller with peak current mode control. The device can be used in boost, SEPIC, or flyback topologies. The Texas Instruments LM34966-Q1 can start from a 1-cell battery, with a minimum of 2.97V, if the BIAS pin is connected to the VCC pin. It can operate with the input supply voltage as low as 1.5V if the BIAS pin exceeds 3.5V. The internal VCC regulator also supports BIAS pin operation up to 40V (45V absolute maximum) for automotive load dump. The switching frequency is dynamically programmable with an external resistor from 100kHz to 500kHz.Features
- AEC-Q100 qualified for automotive applications
- –40°C to +125°C TA temperature grade 1
- Maximum operating temperature of 150°C TJ
- Functional safety-capable
- Documentation available to aid functional safety system design
- Suited for wide-input operating range car battery applications
- 3.5V to 40V operating range (45V abs max)
- 2.97V to 16V when BIAS = VCC
- Minimum boost supply voltage 1.5V when BIAS ≥ 3.5V
- Input transient protection up to 45V
- Minimized battery drain
- Low shutdown current (IQ ≤ 2.6µA)
- Low operating current (IQ ≤ 490µA)
- Small solution size and low cost
- Integrated error amplifier allows primary-side regulation without an optocoupler (flyback)
- Minimized undershoot during cranking (start-stop application)
- Higher efficiency with low-power dissipation
- 100mV ±7% accurate current limit threshold
- Strong 1.0A peak standard MOSFET driver
- Supports external VCC supply
- Avoid AM band interference and crosstalk
- Optional clock synchronization
- Dynamically programmable switching frequency from 100kHz to 500kHz
- Integrated protection features
- Constant peak current limiting over the input voltage
- Hiccup mode overload protection
- Programmable line UVLO
- OVP protection
- Thermal shutdown
- Accurate ±1% accuracy feedback reference
- Programmable extra slope compensation
- Adjustable soft start
- PGOOD indicator
- 14-pin HTSSOP package (5.0mm × 4.4mm)
Applications
- Automotive 12V battery application
- Automotive start-stop application
- High voltage LiDAR power supply
- Multiple-output flyback without an optocoupler
- Automotive rear-lights LED bias supply
- Wide input boost, SEPIC, flyback power module
- Audio amplifier application
- Battery-powered boost, SEPIC, flyback
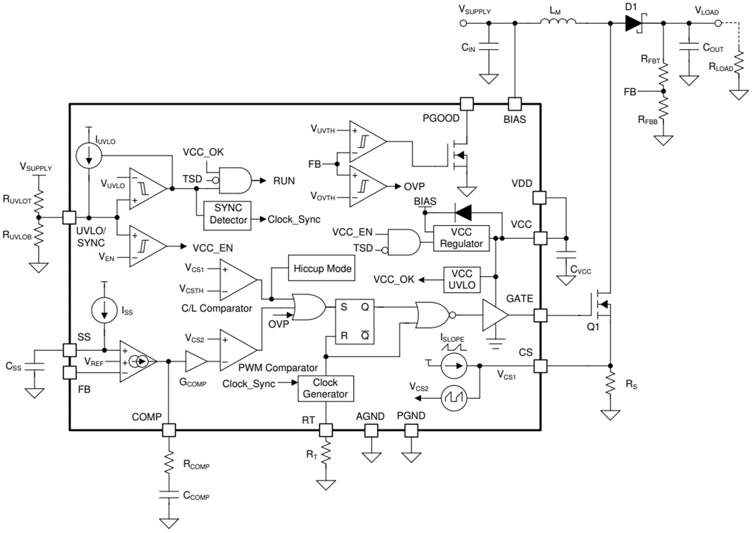
Functional Block Diagram
Inilathala: 2020-12-04
| Na-update: 2025-02-27
