Texas Instruments LM5013/LM5013-Q1 Non-Synchronous Buck Converters

Texas Instruments LM5013/LM5013-Q1 Non-Synchronous Buck Converters are designed to regulate over a wide input voltage range, minimizing the need for external surge suppression components. A minimum controllable on-time of 50ns facilitates large step-down conversion ratios, enabling the direct step-down from a 48V nominal input to low-voltage rails for reduced system complexity and solution cost. The LM5013/LM5013-Q1 operates during input voltage dips as low as 6V, at nearly 100% duty cycle if needed, making it an excellent choice for high-performance 48V battery automotive applications and MHEV/EV systems.

With integrated high-side power MOSFET, the LM5013/LM5013-Q1 delivers up to 3.5A of output current. A constant on-time (COT) control architecture provides a nearly constant switching frequency with excellent load and line transient response. Additional features of the LM5013/LM5013-Q1 include ultra-low IQ operation for high light-load efficiency, innovative peak overcurrent protection, integrated VCC bias supply and bootstrap diode, precision enable and input UVLO, and thermal shutdown protection with automatic recovery. An open-drain PGOOD indicator provides sequencing, fault reporting, and output voltage monitoring.

The Texas Instruments LM5013/LM5013-Q1 is available in an 8-pin SO PowerPAD™ package. The 1.27mm pin pitch provides adequate spacing for high-voltage applications. The Texas Instruments LM5013-Q1 devices are AEC-Q100 qualified for automotive applications.

Features

  • Designed for reliable and rugged applications
    • Wide input voltage range of 6V to 100V
    • –40°C to +150°C junction temperature range
    • Fixed 3.5ms internal soft-start timer
    • Peak current-limit protection
    • Input UVLO and thermal shutdown protection
    • Functional Safety-Capable
      • Documentation available to aid functional safety system design
  • Suited for scalable automotive power supplies
    • Pin-to-pin compatible with the LM5163-Q1 and LM5164-Q1 (100V, 0.5A, or 1A)
    • 50ns low minimum on times and off times
    • 10µA no-load sleep current
    • 3.1µA shutdown quiescent current
  • Optimized for ultra-low EMI requirements
    • Meets CISPR 25 class 5 standard
  • Integration reduces solution size and cost
    • COT mode control architecture
    • Integrated 100V, 0.25Ω power MOSFET
    • 1.2V internal voltage reference
    • No loop compensation components
    • Internal VCC bias regulator and boot diode

Applications

  • Hybrid, electric, and powertrain systems
  • Inverter and motor control
  • Industrial transport

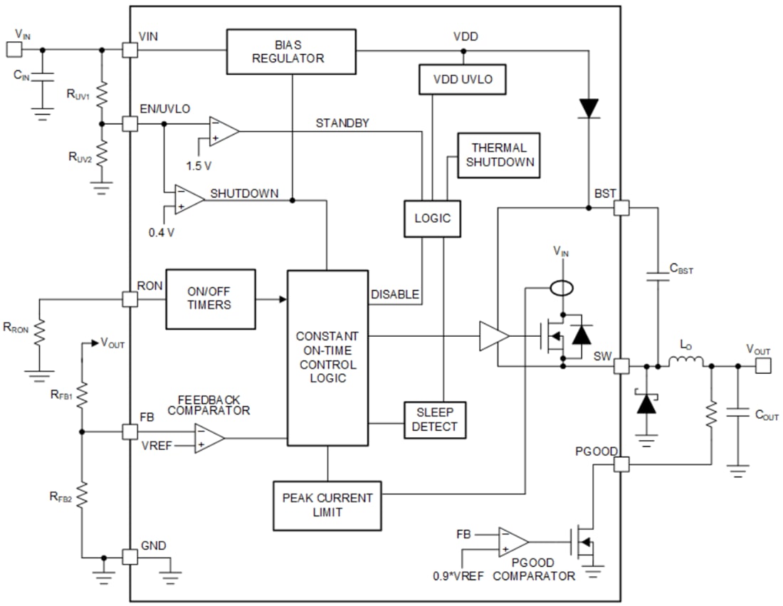
Functional Block Diagram

Block Diagram - Texas Instruments LM5013/LM5013-Q1 Non-Synchronous Buck Converters
Inilathala: 2022-05-06 | Na-update: 2022-11-09