Texas Instruments LM5165/LM5165-Q1 Synchronous Buck Converters
Texas Instruments LM5165/LM5165-Q1 Synchronous Buck Converters are compact, easy-to-use, 3V to 65V ultra-low IQ synchronous buck converters with high efficiency over wide input voltage and load current ranges. With integrated high-side and low-side power MOSFETs, up to 150mA of output current can be delivered at fixed output voltages of 3.3V, 5V, or an adjustable output. The Texas Instruments LM5165/LM5165-Q1 converters are designed to simplify implementation while providing options to optimize the performance of the target application. Pulse Frequency Modulation (PFM) mode is selected for optimal light-load efficiency or Constant On-Time (COT) control for nearly constant operating frequency. Both control schemes do not require loop compensation, providing excellent line and load transient response and short PWM on time for large step-down conversion ratios. The LM5165-Q1 devices are AEC-Q100 qualified for automotive applications.Features
- Wide input voltage range of 3V to 65V
- Fixed (3.3V, 5V) or adjustable output voltages
- Maximum output current as high as 150mA
- 10.5µA no-load quiescent current
- -40°C to 150°C junction temperature range
- Selectable PFM or COT mode operation
- Switching frequency as high as 600kHz
- Diode emulation mode and pulse skipping for ultra-high light-load efficiency performance
- Integrated 2Ω PMOS buck switch
- Supports 100% duty cycle for low dropout
- Integrated 1Ω NMOS synchronous rectifier
- Eliminates external rectifier diode
- Programmable current limit setpoint (4 Levels)
- 1.223V internal voltage reference
- 900µs internal or programmable soft-start
- Monotonic startup into a pre-biased output
- No loop compensation or bootstrap components
- A precision enable/input UVLO with hysteresis
- Open-drain Power Good indicator
- Active slew rate control for low EMI
- Thermal shutdown protection with hysteresis
- 10-lead, 3mm × 3mm VSON package
Applications
- 4-20mA loop-powered sensors
- Automotive and battery-powered equipment
- High-voltage LDO replacement
- Industrial control systems
- General-purpose bias supplies
Videos
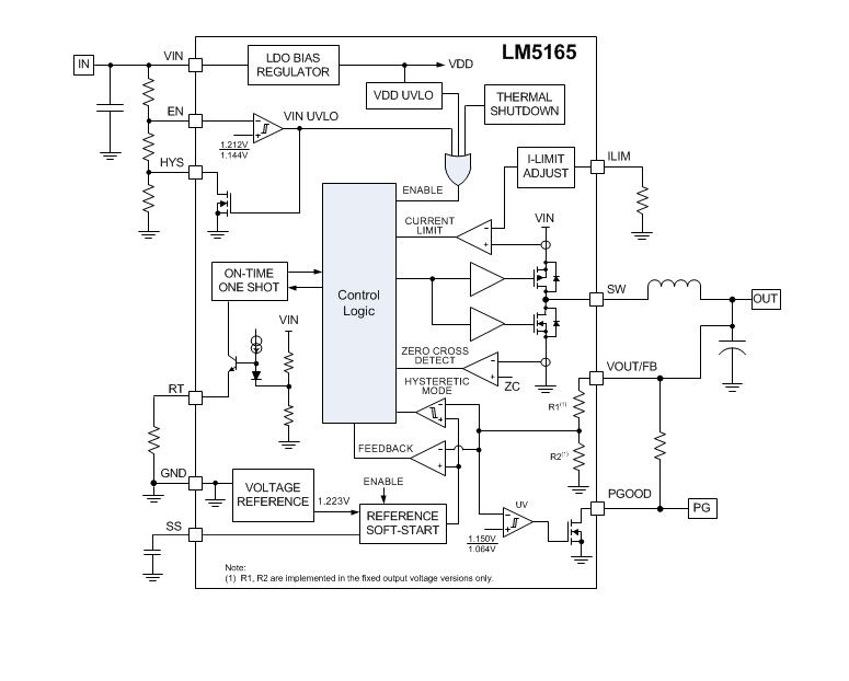
Block Diagram
Inilathala: 2016-05-03
| Na-update: 2023-03-29
