Texas Instruments LM51770x/LM51770x-Q1 Buck-Boost Controllers

Texas Instruments LM51770x/LM51770x-Q1 4-Switch Buck-Boost Controllers offer a regulated output voltage if the input voltage is higher, equal to, or lower than the adjusted output voltage. This controller features a wide input range of 3.5V to 78V, an output voltage range of 3.3V to 78V, a low shutdown current of 3μA, and a low operating current of 60μA. The LM51770 controller supports up to 95% high efficiency over the full range of the output current in power save mode. The switching frequency is fixed during buck, boost, and buck-boost operation. The LM51770 controller includes external clock synchronization, dynamic output voltage tracking for PWM or analog input signals, and two integrated high-voltage supply LDOs with automatic selection. Typical applications include industrial PCs, medical power supplies, power over Ethernet, solar power, and non-isolated DC/DC converters.

The LM51770x/LM51770x-Q1 controllers incorporate an integrated and optional average current monitor that monitors or limits input/output current. The protection feature includes adjustable undervoltage, hiccup overcurrent, and short protection. The LM51770 controller is available in a 9.7mm x 4.4mm DCP038 package.

The TI LM51770x-Q1 controllers are AEC-Q100 qualified for automotive applications.

Features

  • 3.5V to 78V (85V absolute maximum) wide input range, 2.8V when V(BIAS) > 3.5V minimum
  • 3.3V to 78V output voltage
  • Low shutdown IQ of 3μA
  • Low operating IQ of 60μA
  • 3% reverse current limit accuracy for precise charging currents
  • Average input and output current monitor or limiter
  • Dynamic output voltage tracking for PWM or analog input signals
  • Power Save Mode (PSM) is selectable for high-light load efficiency
  • AEC-Q100 qualified for automotive applications
    • Test temperature grade 1: –40°C to +150°C
  • Two integrated high-voltage supply LDOs with automatic selection
  • Fixed frequency across all operating modes (boost, buck-boost, and buck):
    • Forced PWM mode selectable
    • Switching up to 1.8MHz for small solutions and component size
    • External clock synchronization
  • Spread-spectrum operation is selectable
  • Adjustable undervoltage protection
  • Hiccup overcurrent and short protection

Applications

  • Non-isolated DC/DC supply (merchant DC/DC, remote radio unit, and motor drive control)
  • Backup power systems (battery backup, and fire safety)
  • Industrial PC (single board computer)
  • Medical PSU (oxygen concentrator)
  • Power over Ethernet (router)
  • Solar power (solar charge controller)

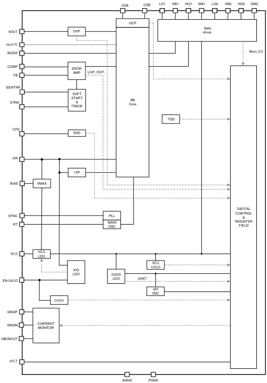
Functional Block Diagram

Block Diagram - Texas Instruments LM51770x/LM51770x-Q1 Buck-Boost Controllers

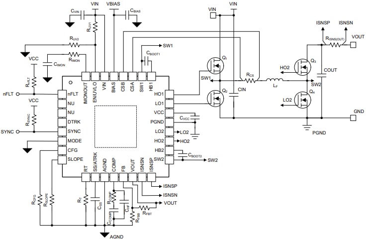
Simplified Schematic

Schematic - Texas Instruments LM51770x/LM51770x-Q1 Buck-Boost Controllers
Inilathala: 2025-01-22 | Na-update: 2026-01-09