Texas Instruments LM5185/LM5185-Q1 PSR Flyback Controller
Texas Instruments LM5185/LM5185-Q1 Primary-Side Regulated (PSR) Flyback Controller is a 100VIN DC/DC controller with low IQ and low EMI. This controller comes with a PSR with a high efficiency over a 4.5V to 100V wide input voltage range. The LM5185-Q1 flyback controller features a high level of integration, resulting in a simple, reliable, and high-density design with only a transformer crossing the isolation barrier. The Boundary Conduction Mode (BCM) switching enables a compact magnetic design and better than ±1.5% load and line regulation performance. The LM5185/LM5185-Q1 controller includes an integrated high-current MOSFET gate driver that extends the power range from less than 1W to more than 50W. Typical applications include HVAC compressors, interior heater modules, generic isolated bias power rails for industrial and telecom systems, and generic IGBT, MOSFET, GaN, and SiC gate drivers.The LM5185/LM5185-Q1 controller also features an internally fixed or externally programmable soft start, optional external VCC, peak current-mode control with shunt current sensing, and hiccup-mode overload protection. This controller is available in a 14-pin, 5mm × 4.4mm, and thermally-enhanced HTSSOP package with a 0.65mm pin pitch. The LM5185-Q1 devices are AEC-Q100 qualified for automotive applications.
Features
- Functional safety-capable
- Documentation available to aid functional safety system design
- 4.5V to 100V wide input voltage range
- Extended power range from less than 1W to more than 50W
- Robust PSR flyback design for reliable and rugged applications
- Robust design with only a transformer crossing the isolation barrier
- ±1.5% total output regulation accuracy
- Optional VOUT temperature compensation
- Input UVLO and thermal shutdown protection
- Hiccup-mode overcurrent fault protection
- 0.9mm HV-LV pin spacing in 14-pin HTSSOP package
- -40°C to 150°C junction temperature range
- Integration reduces design size and cost
- No optocoupler or transformer auxiliary winding is required for VOUT regulation
- 2A peak sink and 1A peak source high-current power MOSFET gate driver
- High efficiency with best-in-class active IQ
- Quasi-resonant switching in Boundary Conduction Mode (BCM) at heavy load
- External VCC option for improved efficiency
- High light-load efficiency with a low IQ (25µA typical with external VCC)
- Single and multiple output implementations
- Ultra-low conducted and radiated EMI signatures
- Soft switching avoids diode reverse recovery
- Designed for CISPR 25 EMI requirement
Applications
- Automotive HEV/EV powertrain systems:
- On-board charger
- Traction inverters: IGBT and SiC gate drivers
- Sub-AM band automotive body electronics:
- HVAC compressor
- Interior heater module
- Battery Management Systems (BMS)
- Generic isolated bias power rails for industrial and telecom systems
- Generic IGBT, MOSFET, GaN, and SiC gate drivers
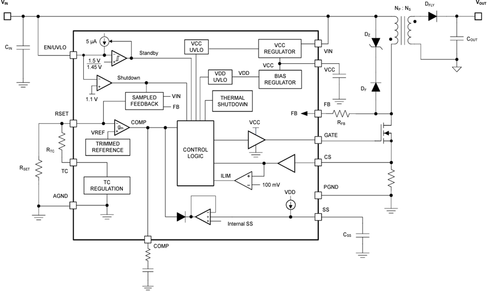
Functional Block Diagram
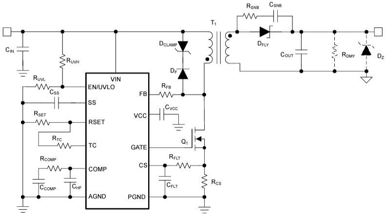
Schematic Diagram
Datasheets
Inilathala: 2024-01-05
| Na-update: 2024-02-14
