Texas Instruments LM63635D-Q1 Step-Down Voltage Converters
Texas Instruments LM63635D-Q1 Step-Down Voltage Converters are easy-to-use, synchronous, step-down DC/DC converters designed for rugged automotive applications. The LM63635D-Q1 can drive up to 3.25A of load current from an input of up to 32V. The converter has high light-load efficiency and output accuracy in a small solution size. Features such as a RESET flag and precision enable provide both flexible and easy-to-use solutions for various applications. Automatic frequency foldback at light load improves efficiency while maintaining tight load regulation. Integration eliminates many external components and provides a pinout designed for a simple PCB layout. Protection features include thermal shutdown, input undervoltage lockout, cycle-by-cycle current limit, and hiccup short-circuit protection. The LM63635D-Q1 is available in the HTSSOP 16-pin power package with PowerPAD™. The Texas Instruments LM63635D-Q1 devices are AEC-Q100 qualified for automotive applications.Features
- AEC-Q100 qualified for automotive applications
- Device temperature grade 1 (-40°C to +125°C ambient operating temperature)
- Supports automotive system requirements
- 3.5V to 32V input voltage range
- Short minimum on-time of 50ns
- Low operating quiescent current of 23µA
- Junction temperature range of -40°C to +150°C
- Small solution size
- Typical: 20mm x 13mm for 3.25A, 2200kHz
- Highly integrated solution
- Low component count
- High design flexibility
- Pin selectable VOUT: 3.3V, 5V, adjustable 1V to 20V
- 3.25A output current
- Pin selectable frequency of 400kHz, 2.1MHz, and adjustable 250kHz to 2200kHz
- Pin selectable FPWM, AUTO, and sync modes
- Pin compatible with LM63615-Q1, LM63625-Q1
- TSSOP package that is thermally-enhanced
Applications
- Automotive infotainment and cluster
- Automotive body electronics and lighting
- Automotive ADAS
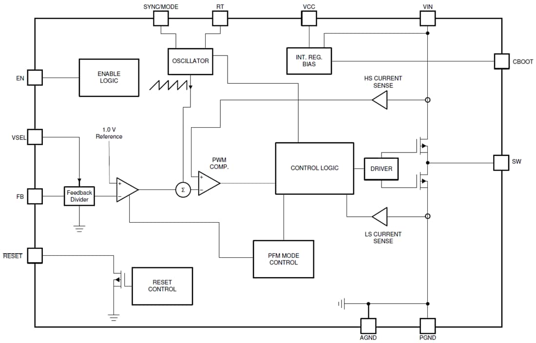
Functional Block Diagram
Inilathala: 2020-03-17
| Na-update: 2025-03-10
