Texas Instruments LMG1210 200V Half-Bridge MOSFET & GaN FET Drivers

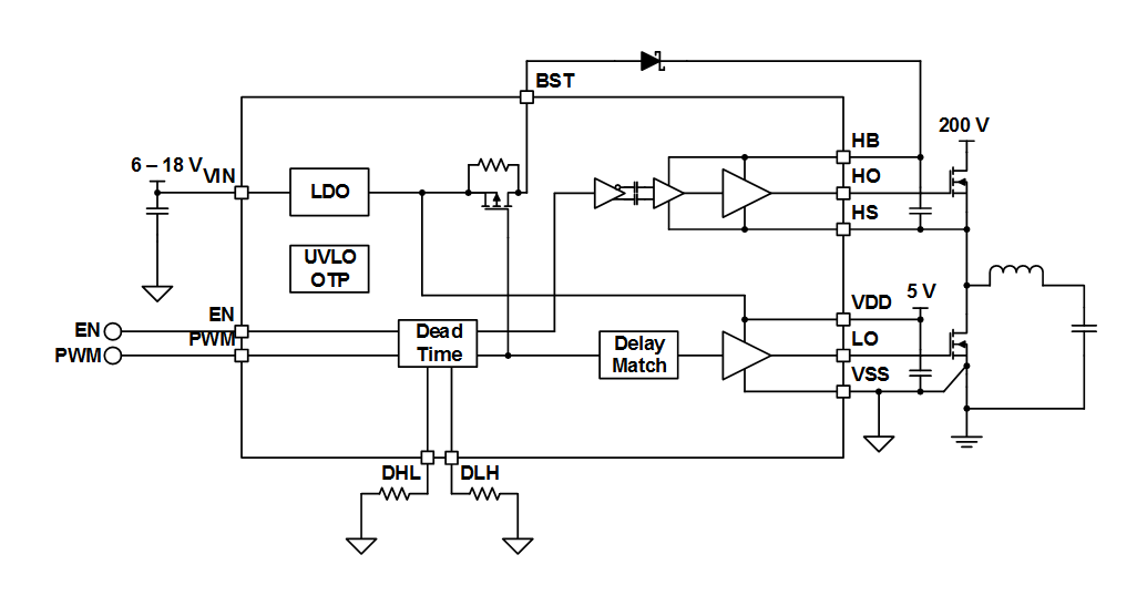
Texas Instruments LMG1210 200V Half-Bridge MOSFET and Gallium Nitride Field Effect Transistor (GaN FET) Drivers are designed for ultra-high frequency and high-efficiency applications. The device is ideal for applications with adjustable deadtime capability, very small propagation delay, and 3.4ns high-side low-side matching to optimize system efficiency. The LMG1210 MOSFET and GaN FET Drivers offer an internal LDO, which ensures a gate-drive voltage of 5V regardless of the supply voltage.

The LMG1210 allows the user to choose the optimal bootstrap diode to charge the high-side bootstrap capacitor enabling optimum performance in various applications. When the low side is off, an internal switch turns the bootstrap diode off, preventing the high-side bootstrap from overcharging and minimizing the reverse recovery charge. Additional parasitic capacitance across the GaN FET is minimized to less than 1pF, reducing additional switching losses. The LMG1210 provides two control input modes, Independent Input Mode (IIM) and PWM mode. The Independent Input Mode allows each output to be independently controlled by a dedicated input. The PWM mode provides two complementary output signals generated from a single input, resulting in an adjustable dead time from 0 to 20ns for each edge. The Texas Instruments LMG1210 operates over a wide temperature range from –40°C to 125°C and is offered in a low-inductance WQFN package.

Features

  • Up to 50MHz operation
  • 10ns typical propagation delay
  • 3.4ns high-side to low-side matching
  • A minimum pulse width of 4ns
  • Two control input options
    • Single PWM input with adjustable dead time
    • Independent input mode
  • 1.5A peak source and 3A peak sink currents
  • External bootstrap diode for flexibility
  • Internal LDO for adaptability to voltage rails
  • High 300V/ns CMTI
  • HO to LO capacitance less than 1pF
  • UVLO and overtemperature protection
  • Low-inductance WQFN package

Applications

  • High-speed DC-DC converters
  • RF envelope tracking
  • Class-D audio amplifiers
  • Class-E wireless charging
  • High-precision motor control

Block Diagram

Block Diagram - Texas Instruments LMG1210 200V Half-Bridge MOSFET & GaN FET Drivers
Inilathala: 2019-03-05 | Na-update: 2023-07-27