Texas Instruments LMR1420x SIMPLE SWITCHER® Step-Down Regulators
Texas Instruments LMR1420x SIMPLE SWITCHER® Step-Down Regulators are PWM DC/DC buck (step-down) regulators with a wide input range of 4.5V to 42V. These devices are suitable for a range of applications such as power conditioning from unregulated sources. These voltage regulators feature a low RDSON (0.9Ω typical) internal switch for maximum efficiency (85% typical). Operating frequency is fixed at 1.25MHz, allowing the use of small external components while still enabling low output voltage ripple. Soft-start can be implemented using the shutdown pin with an external RC circuit, allowing the user to tailor the soft-start time to a specific application.LMR14203 is optimized for up to 300mA load current, and the LMR14206 is optimized for up to 600mA load current with a 0.765V nominal feedback voltage. Additional features include thermal shutdown, VIN undervoltage lockout, and gate drive undervoltage lockout. The LMR1420x is available in a low-profile TSOT-6L package.
Features
- Input voltage range of 4.5V to 42V
- Output voltage range of 0.765V to 34V
- 1.25MHz switching frequency
- Low shutdown Iq, 16μA typical
- Short circuit protected
- Internally compensated
- Soft-start function
- Thin SOT23-6 package (2.97 x 1.65 x 1mm)
Applications
- Point-of-load conversions from 5V, 12V, and 24V rails
- Space-constrained applications
- Battery powered equipment
- Industrial distributed power applications
- Power meters
- Portable hand-held instruments
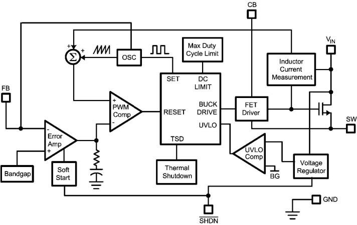
Block Diagram
Development Tools
Inilathala: 2012-07-20
| Na-update: 2022-03-11
