Texas Instruments LMR43606MQ3EVM-2M Evaluation Module
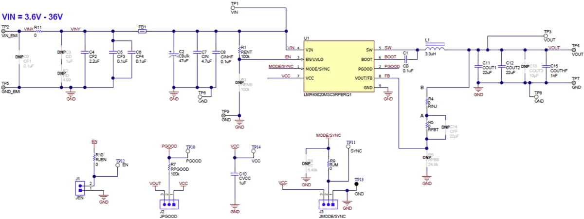
Texas Instruments LMR43606MQ3EVM-2M Evaluation Module is a fully assembled and tested circuit for evaluating the LMR43606-Q1 step-down voltage converter. This module features a 3.5V to 36V input voltage range and a 3.3V output voltage with a load up to 600mA. The LMR43606MQ3EVM-2M evaluation module includes an EMI filter and easy-to-use test points for SYNC, PGOOD, EN, VIN, VCC, VOUT, and GND pins. This module is ideal for advanced driver assistance systems, infotainment and cluster, and body electronics and lighting.Features
- Evaluate LMR43606-Q1 step-down voltage converter
- Included EMI filter connected to VIN_EMI and GND_EMI inputs
- EMI filter input bypass connected to VIN and GND inputs
- Easy-to-use test points available for SYNC, PGOOD, EN, VIN, VCC, VOUT, and GND pins
- 2.2MHz switching frequency
- Enable input signal available with jumpers
- PGOOD output signal available with jumpers
- FPWM/PFM selection is available with jumpers
Applications
- Advanced driver assistance systems (radar ECU)
- Infotainment and cluster:
- Head unit
- eCall
- Body electronics and lighting
Schematic Diagram
Inilathala: 2024-04-26
| Na-update: 2024-05-09
