Texas Instruments LP5860 11x18 LED Matrix Driver
Texas Instruments LP5860 11x18 LED Matrix Driver integrates 11 MOSFETs for up to 198 LED dots or 66 RGB LEDs. The LP5860 supports both analog dimming and PWM dimming methods. For analog dimming, each LED dot can be adjusted with 256 steps. The integrated 8-bit or 16-bit configurable PWM generators enable smooth and audible-noise-free dimming control for PWM dimming. Each LED dot can also be arbitrarily mapped into 8-bit Group PWM to achieve dimming control together.The Texas Instruments LP5860 implements full addressable SRAM to minimize the data traffic. The ghost-cancellation circuitry is integrated to eliminate both upside and downside ghosting. The LP5860 also supports LED open and short detection functions. Both 1MHz (maximum) I2C and 12MHz (maximum) SPI are available in LP5860.
Features
- LED matrix topology
- 18 constant current sinks with 11 scan switches for 198 LED dots
- Configurable for 1 to 11 scan switches
- Operating voltage range
- VCC/VLED range: 2.7V to 5.5V
- Logic pins compatible with 1.8V, 3.3V, and 5V
- Flexible dimming options
- Individual ON and OFF control for each LED dot
- Analog dimming (current gain control)
- Global 3-bit Maximum Current (MC) setting for all LED dots
- Three groups of 7-bit Color Current (CC) settings for red, green, and blue
- Individual 8-bit Dot Current (DC) setting for each LED dot
- PWM dimming with audible-noise-free frequency
- Global 8-bit PWM dimming for all LED dots
- Three programmable groups of 8-bit PWM dimming for LED dot arbitrary mapping
- Individual 8-bit or 16-bit PWM dimming for each LED dot
- 18 constant current sinks with high precision
- 0.1mA–50mA per current sink when VCC ≥ 3.3V
- Device-to-device error: ±3% when channel current = 50mA
- Channel-to-channel error: ±3% when channel current = 50mA
- Phase-shift for balanced transient power
- Ultra-low power consumption
- Shutdown mode: ICC ≤ 1uA when EN = Low
- Standby mode: ICC ≤ 10uA when EN = High and CHIP_EN = 0 (data retained)
- Active mode: ICC = 4.3mA (typ.) when channel current = 5mA
- Full addressable SRAM to minimize data traffic
- Individual LED dot open/short detection
- De-ghosting and low brightness compensation
- Interface options
- 1MHz (max.) I2C interface when IFS = Low
- 12MHz (max.) SPI interface when IFS = High
Applications
- LED animation and indication for
- Keyboard, mouse, and gaming accessories
- Major and smart home appliances
- Smart speaker, wired and wireless speaker
- Audio mixer, DJ equipment, and broadcast
- Access equipment, switches, and servers
- Constant current sinks for optical module
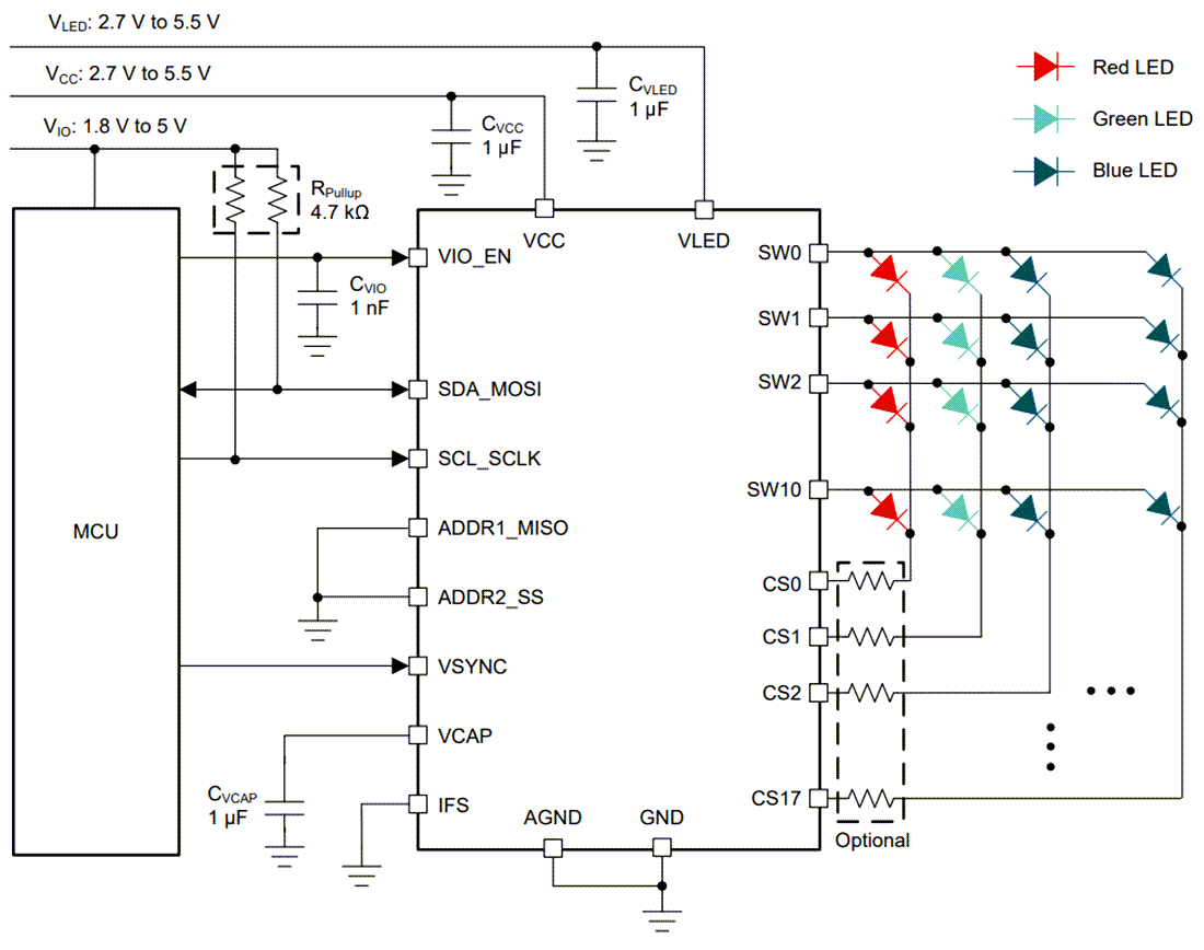
Simplified Schematic
Inilathala: 2022-03-14
| Na-update: 2022-04-05
