Texas Instruments MSPM0C110x/MSPM0C110x-Q1/MSPS003 Mixed-Signal MCUs

Texas Instruments MSPM0C110x/MPSM0C110x-Q1/MSPS003 Mixed-Signal Microcontrollers (MCUs) are part of the MSP highly integrated, ultra-low-power 32-bit MCU family. These MCUs are based on the enhanced Arm® Cortex®-MO+ core platform operating up to 24MHz frequency. The MSPM0C110x/MSPS003 MCUs feature up to 16KB embedded flash with 1KB SRAM, 1.62V to 3.6V wide supply voltage range, and extended temperature range of -40°C to 125°C. These microcontrollers incorporate a high-speed on-chip oscillator with accuracy from -2% to 1.2% and an internal 32kHz Low-Frequency Oscillator (LFOSC). The MSPM0C110x/MSPS003 MCUs are ideal for lighting, communication modules, grid infrastructure, smart metering, personal electronics, medical and healthcare, building security, and fire safety.

The MSPM0C110x/MPSM0C110x-Q1/MSPS003 MCUs offer intelligent digital peripherals such as one 16-bit advanced timer, two 16-bit general-purpose timers, one windowed watchdog timer, and various communication peripherals. The communication interfaces include one UART, one SPI, and one I2C and offer protocol support for LIN, IrDA, DALI, Manchester, smart card, SMBus, and PMBus. The MSPM0C110x/MPSM0C110x-Q1/MSPS003 MCUs come with various package options and a 2-pin Serial Wire Debug (SWD). The MCU is 38% smaller than the industry's current MCU and enables designers to minimize board space without compromising performance. These MCUs expand TI's MSPM0 MCU portfolio, which enhances sensing and control in embedded systems while shrinking cost, complexity, and design time.

Features

  • Arm 32-bit Cortex-M0+ CPU, frequency up to 24MHz core
  • -40°C to 125°C extended temperature range
  • 1.62V to 3.6V wide supply voltage range
  • Up to 16KB flash with 1KB of SRAM memory
  • High-performance analog peripherals:
    • One Analog-to-Digital Converter (ADC) with up to 10 total external channels, 1.7Msps at 10-bit or 1.5Msps at 12-bit with VDD as the voltage reference
    • Configurable 1.4V or 2.5V internal ADC voltage reference (VREF)
    • Integrated temperature sensor
    • Integrated supply monitor
  • Optimized low-power modes:
    • 87µA/MHz RUN
    • STOP: 609µA at 4MHz and 311µA at 32kHz
    • STANDBY: 5µA with SRAM retention
    • 200nA SHUTDOWN
  • Intelligent digital peripherals:
    • 1-channel DMA controller dedicated to ADC
    • Three timers supporting up to 14 PWM channels
      • One 16-bit advanced timer with headband supports up to 8 PWM channels
      • One 16-bit general-purpose timer with 4 capture/compares
      • One 16-bit general-purpose timer with 2 capture/compares
    • Windowed watchdog timer
    • BEEPER generating 1kHz, 2kHz, 4kHz, or 8kHz square wave to drive the external beeper
  • Enhanced communication interfaces:
    • One UART interface supporting LIN, IrDA, DALI, smart card, Manchester, and low-power operation in STANDBY mode
    • One I2C interface supporting FM+ (1Mbps), SMBus, PMBus, and wakeup from STOP mode
    • One SPI supporting up to 12Mbps
  • Clock system:
    • Internal 24MHz oscillator with an accuracy from -2% to +1.2% (SYSOSC)
    • Internal 32kHz Low-Frequency Oscillator (LFOSC)
  • Cyclic redundancy checker (CRC-16) data integrity
  • Flexible I/O features:
    • Up to 18 GPIOs
    • Two 5V-tolerant open-drain IOs
  • 2-pin Serial Wire Debug (SWD) development support
  • Package options:
    • 20-pin TSSOP (PW)
    • 20-pin VSSOP (DGS)
    • 20-pin WQFN (RUK)
    • 16-pin SOT (DYY)
    • 8-pin SOT (DDF)
    • 8-pin WSON (DSG)

Applications

  • Battery charging and management
  • Power supplies and power delivery
  • Personal electronics
  • Building security and fire safety
  • Connected peripherals and printers
  • Grid infrastructure
  • Smart metering
  • Communication modules
  • Medical and healthcare
  • Lighting

Functional Block Diagram

Block Diagram - Texas Instruments MSPM0C110x/MSPM0C110x-Q1/MSPS003 Mixed-Signal MCUs

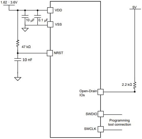
Typical Application Schematic

Schematic - Texas Instruments MSPM0C110x/MSPM0C110x-Q1/MSPS003 Mixed-Signal MCUs
Inilathala: 2024-07-24 | Na-update: 2025-11-14