Texas Instruments OPAx145 JFET Operational Amplifiers
Texas Instruments OPAx145 JFET Operational Amplifiers are low-power JFET input amplifiers that feature excellent drift, low current noise, and pico-ampere input bias current. These features make these devices suitable for amplifying small signals from high-impedance sensors. The rail-to-rail output swings to modern, single-supply, precision analog-to-digital converters (ADCs) and digital-to-analog converters (DACs). In addition, the input range that includes V– allows designers to simplify power management and take advantage of the single-supply, low-noise JFET architecture.Features
- Bandwidth and slew-rate-to-power ratio
- 5.5MHz Gain-bandwidth product
- 20V/µs Slew rate
- 475µA (maximum) Low supply current
- High precision
- 150µV (maximum) Very low offset
- 1µV/°C (maximum) Very low offset drift
- 2pA Low input bias current
- Excellent noise performance
- 7nV/√Hz Very low voltage noise
- 0.8fA/√Hz Very low current noise
- Input-voltage range includes V– supply
- 4.5V to 36V Single-supply operation
- ±2.25V to ±18V Dual-supply operation
Applications
- Analog I/O modules
- Battery-powered instruments
- Industrial controls
- Medical instrumentation
- Photodiode amplifiers
- Active filters
- Data acquisition systems
- Automatic test systems
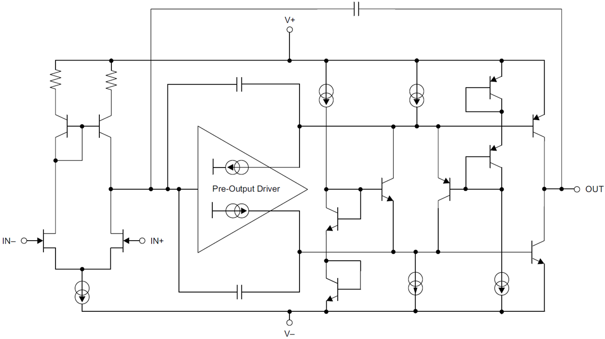
Functional Block Diagram
Inilathala: 2017-09-22
| Na-update: 2022-06-09
