Texas Instruments OPA396 Precision Operational Amplifier
Texas Instruments OPA396 Precision Operational Amplifier features a combination of high bandwidth (1MHz) along with the very low quiescent current (23.5µA) in a high-precision amplifier. These features combined with rail-to-rail input and output make this device an exceptional choice in high-gain, low-power applications. The ultra-low input bias current of 10fA, 100µV of offset (maximum), and 1.2µV/°C of drift over temperature help maintain high precision in ratiometric and amperometric sensor front ends that have demanding low-power requirements.The OPA396 uses Texas Instrument’s proprietary e-trim™ operational amplifier technology, enabling a unique combination of ultra-low offset and low input offset drift without the need for any input switching or auto-zero techniques. The CMOS-based technology platform also features a modern, robust output stage design tolerant of high output capacitance, alleviating stability problems common in typical low-power amplifiers.
Features
- 23.5µA low IQ
- 1MHz gain-bandwidth product
- 10fA (typical) low input bias current
- ±100µV (maximum) low offset voltage
- ±1.2µV/°C low drift
- 1.7V to 5.5V low supply voltage operation
- Input common-mode range ±100mV beyond rail
- 1V/µs fast slew rate
- High load capacitance drive
- 60mA high output current drive
- Rail-to-rail output
- EMI/RFI filtered inputs
- Small package (SC-70-5)
Applications
- Portable electronics
- Flow transmitter
- Blood glucose monitor
- Process analytics (pH, gas, force, humidity)
- Temperature transmitter
- Pressure transmitter
- Medical sensor patches
- Building automation
- Wearable fitness and activity monitor
- Gas detector
- Analog security camera
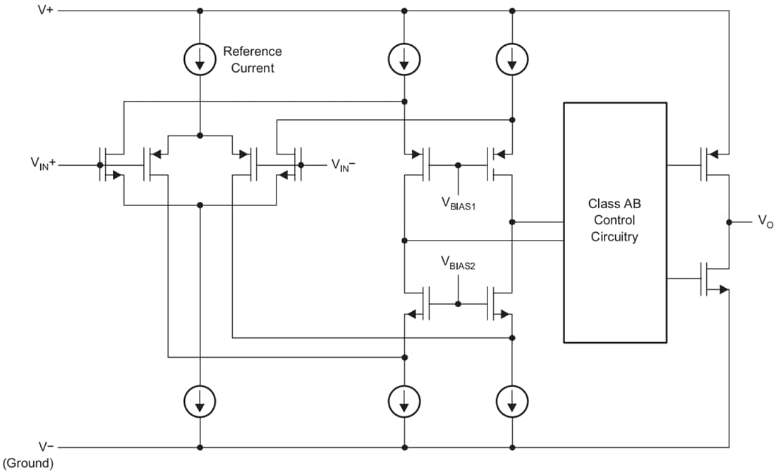
Functional Block Diagram
Inilathala: 2021-08-13
| Na-update: 2022-03-11
