Texas Instruments OPAx392 e-trim™ Operational Amplifiers
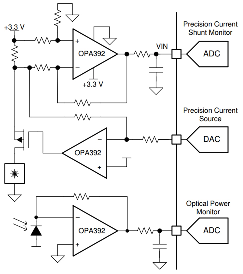
Texas Instruments OPAx392 e-trim™ Operational Amplifiers (Op Amps) feature ultra-low offset, offset drift, and input bias current with rail-to-rail input and output operation. In addition to precision dc accuracy, the ac performance is optimized for low noise and fast-settling transient response. These features make the OPAx392 an excellent choice for driving high-precision analog-to-digital converters (ADCs) or buffering the output of high-resolution, digital-to-analog converters (DACs).The OPAx392 features TI’s e-trim op amp technology to achieve ultra-low offset voltage and offset voltage drift without input chopping or auto-zero techniques. This technique enables ultra-low input bias current for sensor inputs or photodiode current-to-voltage measurements, creating high-performance transimpedance stages for optical modules or medical instrumentation.
Features
- ±10µV (maximum) low offset voltage
- ±0.18µV/°C low-drift
- 10fA low input bias current
- 4.4nV/√Hz at 10kHz low noise
- 2µVPP (0.1Hz to 10Hz) low 1/f noise
- 1.7V to 5.5V low supply voltage operation
- 1.22mA low quiescent current
- 0.75µs (1V to 0.1%) fast settling
- 4.5V/µs fast slew rate
- High output current (+65/–55mA short circuit)
- 13MHz gain bandwidth
- Rail-to-rail input and output
- –40°C to +125°C specified temperature range
- EMI and RFI filtered inputs
Applications
- Multiparameter patient monitor
- Electrocardiogram (ECG)
- Chemistry/gas analyzer
- Optical module
- Analog input module
- Process analytics (pH, gas, concentration, force, and humidity)
- Gas detector
- Analog security camera
- Merchant DC/DC
- Pulse oximeter
- Inter-DC interconnect (long-haul, submarine)
- Data acquisition (DAQ)
Applications in Optical Modules
Inilathala: 2021-08-30
| Na-update: 2025-04-28
