Texas Instruments TAS2562 Class-D Audio Amplifier
Texas Instruments TAS2562 Class-D Audio Amplifier is a digital input Class-D audio amplifier optimized for efficiently driving high peak power into small loudspeaker applications. The Class-D amplifier can deliver 6.1W of peak power into a 4Ω load at a battery voltage of 3.6V. Integrated speaker voltage and current sense provide for real-time monitoring of the loudspeakers. This feature permits pushing peak SPL while keeping speakers in the safe operation area. A battery-tracking peak voltage limiter with brown-out prevention optimizes amplifier headroom over the entire charge cycle preventing system shutdowns. Up to four Texas Instruments TAS2562 devices can share a common bus via I2S/TDM + I2C interfaces.Features
- High-performance Class-D amplifier
- 6.1W 1% THD+N (4Ω at 3.6V)
- 5W 1% THD+N (8Ω at 3.6V)
- 15µVrms A-weighted idle channel noise
- 112.5dB SNR at 1% THD+N (8Ω)
- 100dB PSRR with 200mVPP ripple at 20 - 20kHz
- 83.5% efficiency at 1W (8Ω, VBAT = 4.2V)
- < 1µA HW shutdown VBAT current
- Speaker voltage and current sense
- VBAT tracking peak voltage limiter with brownout prevention
- 8kHz to 192kHz sample rates
- Flexible user interfaces
- I2S/TDM: Eight channels (32-bit / 96kHz)
- I2C: Four selectable addresses
- MCLK free operation
- Low pop and click
- Advanced brownout prevention
- Power supplies
- VBAT: 2.7V to 5.5V
- VDD: 1.65V to 1.95V
- Spread-spectrum low EMI mode
- Thermal and over-current protection
- 36-ball, 0.4mm pitch, DSBGA package
Applications
- Mobile phone
- Tablets
- BLUETOOTH® speakers
- Consumer audio devices
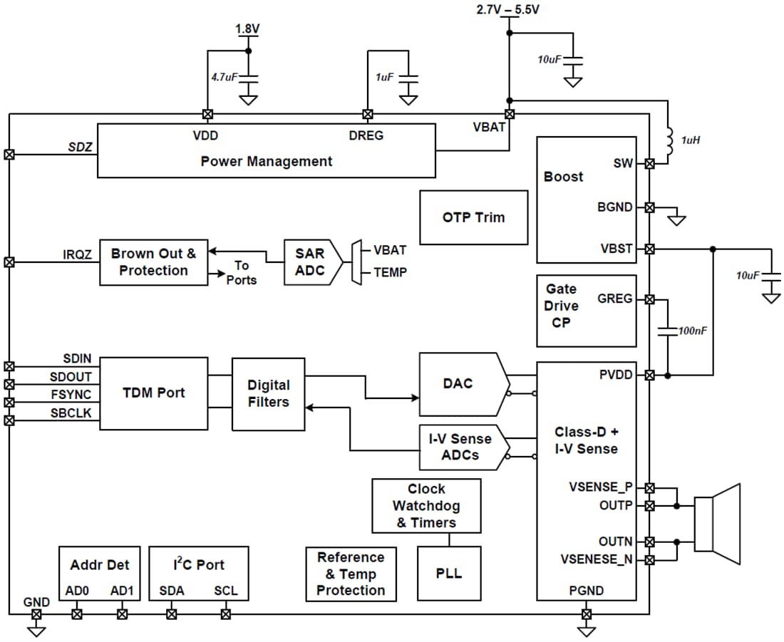
Functional Block Diagram
Inilathala: 2019-03-12
| Na-update: 2023-08-01
