Texas Instruments THS4552 Fully Differential Amplifier
Texas Instruments THS4552 Fully Differential Amplifier offers an easy interface from single-ended sources to the differential output required by high-precision analog-to-digital converters (ADCs). This device is designed for exceptional DC accuracy, low noise, and robust capacitive load driving. These features make this amplifier suited for data acquisition systems requiring high precision, along with an excellent signal-to-noise ratio (SNR) and spurious-free dynamic range (SFDR) through the amplifier and ADC combination. The Texas Instruments THS4552 features the negative rail input required when interfacing a DC-coupled, ground-centered source signal to a single-supply differential input ADC. Very low DC error and drift terms support the emerging 16 to 20-bit successive approximation register (SAR) input requirements. A wide-range output common-mode control supports the ADC running from 1.8V to 5V supplies with ADC common-mode input requirements from 0.7V to greater than 3.0V.Features
- 150MHz (G = 1V/V) bandwidth
- 220V/µs differential output slew rate
- 135MHz gain bandwidth produc:
- Negative Rail Input (NRI), Rail-to-Rail Output (RRO)
- Wide output common-mode control range
- 2.7V to 5.4V single-supply operating range
- 1.37mA per channel at 5V trimmed-supply current
- ±175µV (max) 25°C input offset
- ±2.0µV/°C (max) input offset voltage drift
- 3.3nV/√Hz differential input voltage noise
- HD2: –128dBc at 2VPP, 100kHz
- HD3: –139dBc at 2VPP, 100kHz
- < 50ns settling time (4V step to 0.01%)
- 18-bit settling time (4V step, < 500ns)
Applications
- 24-bit, Delta-Sigma (ΔΣ) ADC drivers
- 16 to 20-bit, differential, high-speed SAR drivers
- Differential active filters
- Differential transimpedance amplifiers
- Pin-compatible upgrade to the THS4522 (TSSOP-16 only)
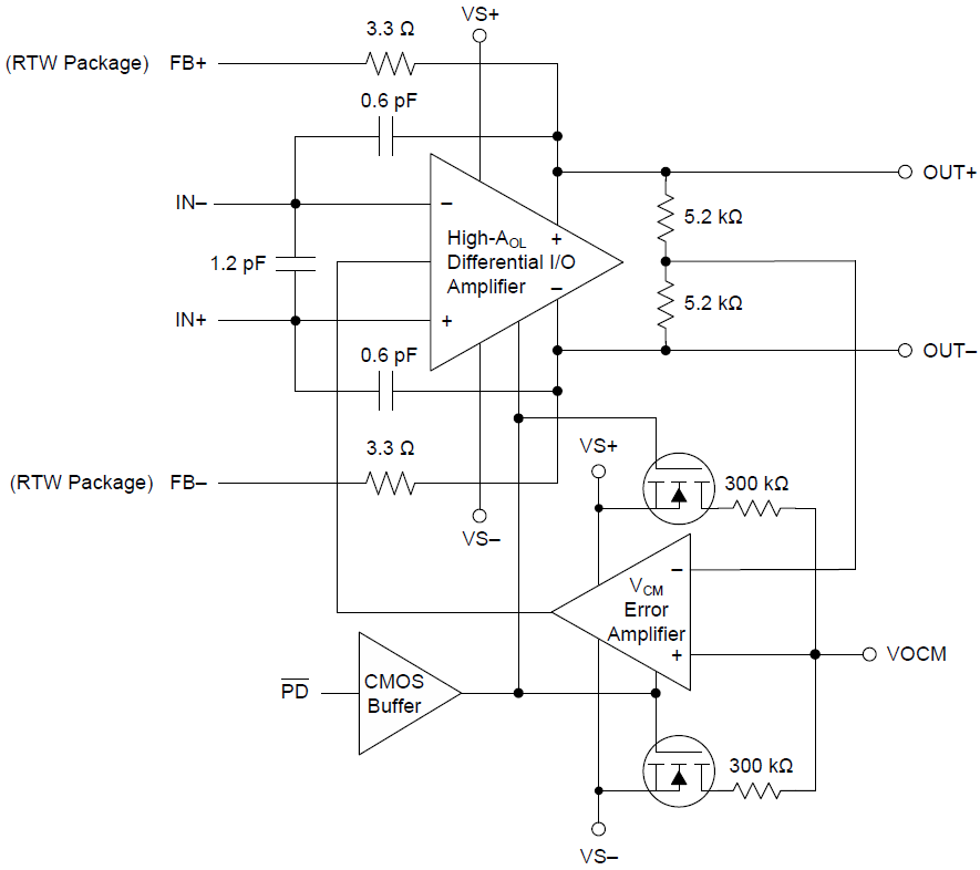
Functional Block Diagram
Inilathala: 2017-07-26
| Na-update: 2022-06-08
