Texas Instruments TLVx313/TLVx313-Q1 Low-Power Op Amps
Texas Instruments TLVx313/TLVx313-Q1 Low-Power Operational Amplifiers are single, dual, and quad-channel precision operational amplifiers that combine low power consumption with good performance. This feature makes the TLVx313/TLVx313-Q1 suitable for many applications, such as wearables, utility metering, building automation, currency counters, and more. These devices feature rail-to-rail input and output (RRIO) swings, low quiescent current, wide bandwidth, and very low noise. The TLVx313/TLVx313-Q1 is attractive for various battery-powered applications that require a good balance between cost and performance. The low-input-bias current also enables these devices to be used in applications with megaohm source impedances. The Texas Instruments TLVx313-Q1 devices are AEC-Q100 qualified for automotive applications.Features
- Precision amplifier for cost-sensitive systems
- 65µA/ch low IQ
- 1.8V to 5.5V wide supply range
- 26nV/√Hz at 1kHz low noise
- 1MHz gain bandwidth
- Rail-to-rail input/output
- 1pA low input bias current
- 0.75mV low offset voltage
- Unity-gain stable
- Internal RF/EMI filter
- –40°C to +125°C extended temperature range
Applications
- Medical and healthcare
- Fitness and wearable electronics
- Utility metering (heat, water, energy)
- Building automation equipment
- Currency counters
Datasheets
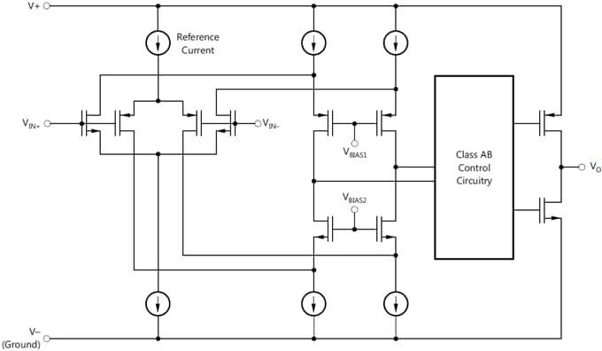
Block Diagram
Inilathala: 2016-08-26
| Na-update: 2025-02-05
