Texas Instruments TLVx314/TLVx314-Q1 Low-Power Low-Noise Op Amps
Texas Instruments TLVx314/TLVx314-Q1 Low-Power Low-Noise CMOS Operational Amplifiers are single, dual, and quad-channel operational amplifiers that represent a generation of low-power, general-purpose operational amplifiers. These operational amplifiers have rail-to-rail input and output swings and low quiescent current (150µA typically at 5V). These features combine with a wide bandwidth of 3MHz to make them ideal for various battery-powered applications that require a good balance between cost and performance. Additionally, the Texas Instruments TLVx314/TLVx314-Q1 architecture achieves a low input bias current of 1pA, allowing for applications with MΩ source impedances.Features
- Low Offset Voltage: 0.75mV (typ)
- Low Input Bias Current: 1pA (typ)
- Wide Supply Range: 1.8V to 5.5V
- Rail-to-Rail Input and Output
- Gain Bandwidth: 3MHz
- Low IQ: 250µA/Ch (max)
- Low Noise: 16nV/√Hz at 1kHz
- Internal RF/EMI Filter
- Extended Temperature Range –40°C to +125°C
Applications
- White Goods
- Handheld Test Equipment
- Portable Blood Glucose Systems
- Remote Sensing
- Active Filters
- Industrial Automation
- Battery-Powered Electronics
Datasheets
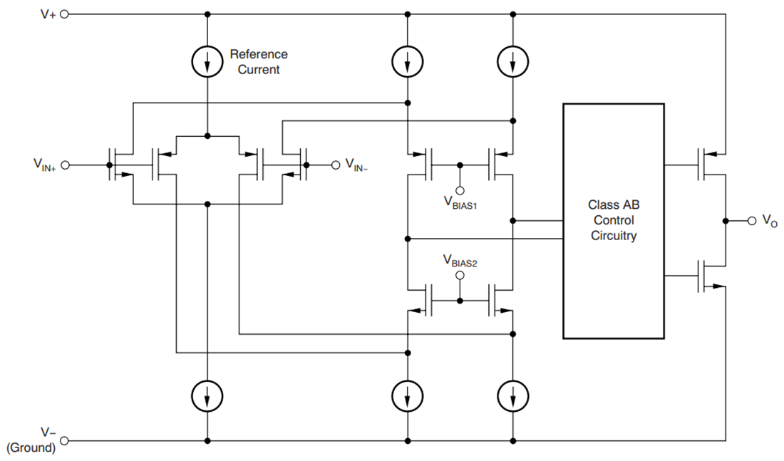
Functional Block Diagram
Inilathala: 2016-05-31
| Na-update: 2025-02-07
