Texas Instruments TLV6002-Q1 Operational Amplifiers
Texas Instruments TLV6002-Q1 Operational Amplifiers are single or dual-channel and specifically designed for general-purpose automotive applications. The TLV6002-Q1 features rail-to-rail input and output (RRIO) swings, low quiescent current (75µA, typical), wide bandwidth (1MHz), and low noise (28nV/√Hz at 1kHz). The devices offer a low-input-bias current (±1pA, typical) that enables use in applications with megaohm source impedances.The TLV6002-Q1 presents robust design features, providing ease of use to the circuit designer. These design features include unity-gain stability with capacitive loads of up to 150pF, integrated RF/EMI rejection filter, no phase reversal in overdrive conditions, and high electrostatic discharge (ESD) protection (4kV HBM). The devices are optimized for operation at voltages as low as 1.8V (±0.9V) and up to 5.5V (±2.75V) and are specified over the extended temperature range of –40°C to +125°C. The Texas Instruments TLV600x-Q1 devices are AEC-Q100 qualified for automotive applications such as infotainment, engine control units, and automotive lighting.
Features
- AEC-Q100 qualified for automotive applications
- Device temperature Grade 1 (–40°C to +125°C, TA)
- Device HBM ESD Classification Level 3A
- Device CDM ESD Classification Level C6
- General-purpose amplifiers for cost-sensitive systems
- 1.8V to 5.5V supply range
- 1MHz gain bandwidth
- 75µA/ch low quiescent current
- Rail-to-rail input and output
- 0.75mV low offset voltage
- Unity-gain stable
- Input voltage noise density of 28nV/√Hz at 1kHz
- Internal RF and EMI filter
- –40°C to 125°C extended temperature range
Applications
- Optimized for AEC-Q100 Grade 1 applications
- Electric vehicle inverters
- Infotainment
- Passive safety
- Body electronics and lighting
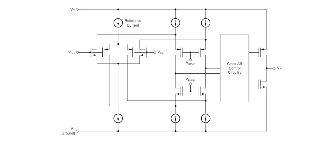
Block Diagram
Inilathala: 2019-02-20
| Na-update: 2025-03-10
