Texas Instruments TLV803EA29DPW-EVM Reset IC Evaluation Module
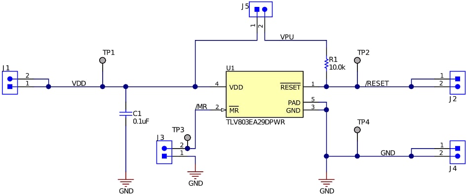
Texas Instruments TLV803EA29DPW-EVM Reset IC Evaluation Module (EVM) is designed to evaluate the performance of the TLV803E device in the X2SON-5 (DPW) package. The TLV803E is a 5-pin voltage supervisor and reset IC. TLV803E offers operation up to 6V while maintaining low quiescent current and offers fixed voltage thresholds, fixed reset time delays, and manual reset. Texas Instruments TLV803EA29DPW-EVM supports all device output topologies and includes a shunt to place on jumper J5 for the open-drain output variant. Test points are provided to give the user access to extra connections if needed for oscilloscope or multimeter measurements.Features
- 5-pin X2SON-5 (DPW) package
- Programmable reset delay
- Fixed delay
- Open-drain/push-pull output topology
- Manual reset
Schematic
Inilathala: 2020-08-04
| Na-update: 2025-03-07
