Texas Instruments TLVM13610 Synchronous Buck DC/DC Power Module
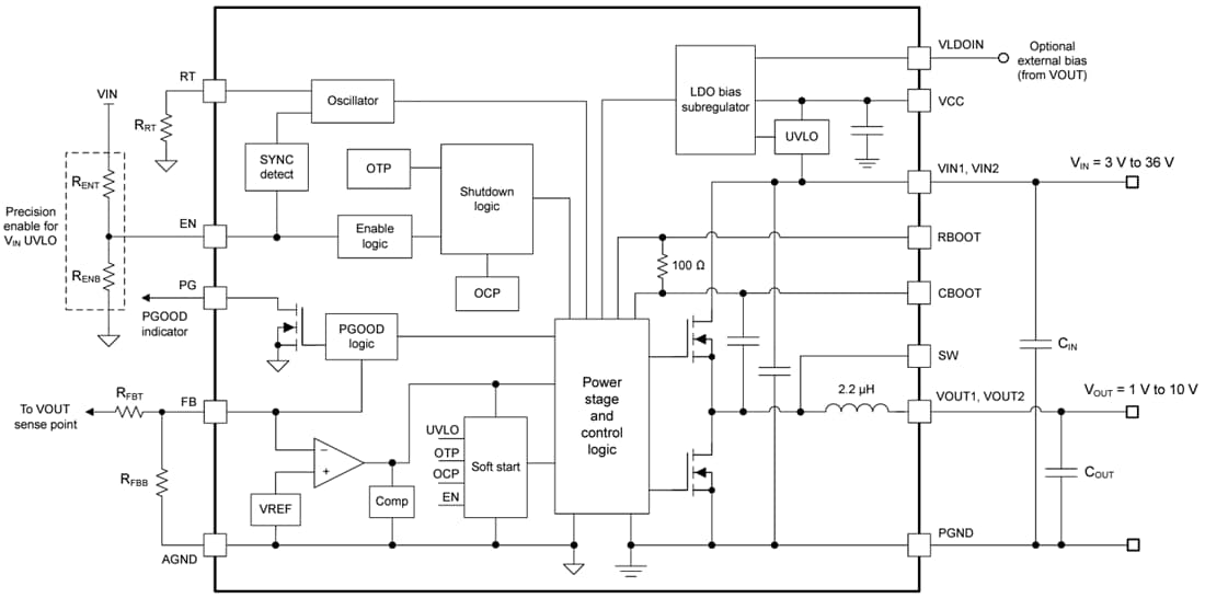
Texas Instruments TLVM13610 Synchronous Buck DC/DC Power Module is a highly integrated 36V, 8A DC/DC solution that combines power MOSFETs, a shielded inductor, and passives in an Enhanced HotRod™ QFN package. The module has VIN and VOUT pins at the package's corners for optimized input and output capacitor placement. Four larger thermal pads beneath the module enable a simple layout and easy handling in manufacturing. With an output voltage from 1V to 10V, the TLVM13610 is designed to quickly and easily implement a low-EMI design in a small PCB footprint. The total solution requires as few as four external components and eliminates the magnetics and compensation part selection from the design process.Although designed for small size and simplicity in space-constrained applications, the Texas Instruments TLVM13610 module offers many features for robust performance: precision enable with hysteresis for adjustable input-voltage UVLO, resistor-programmable switch node slew rate for improved EMI. Along with integrated VCC, bootstrap, and input capacitors for increased reliability and higher density. The module automatically transitions between constant switching frequency (FPWM) or variable frequency (PFM) for higher light load efficiency. The module includes a PGOOD indicator for sequencing, fault protection, and output voltage monitoring.
Features
- Functional Safety-Capable
- Documentation available to aid functional safety system design
- Versatile 36VIN, 8AOUT synchronous buck module
- Integrated MOSFETs, inductor, and controller
- Adjustable output voltage from 1V to 10V
- 6.5mm × 7.5mm × 4mm overmolded package
- –40°C to 125°C junction temperature range
- Frequency adjustable from 200kHz to 2.2MHz
- Ultra-high efficiency across the full load range
- 95%+ peak efficiency
- External bias option for improved efficiency
- Exposed Pad for low thermal impedance (EVM θJA = 18.2°C/W)
- Shutdown quiescent current of 0.6µA (typical)
- Ultra-low conducted and radiated EMI signatures
- Low-noise package with dual input paths and integrated capacitors reduces switch ringing
- Resistor-adjustable switch-node slew rate
- Meets CISPR 11 and 32 Class B emissions
- Inherent protection features for robust design
- Precision enable input and open-drain PGOOD indicator for sequencing, control, and VIN UVLO
- Overcurrent and thermal shutdown protections
Applications
- Test and measurement, aerospace and defense
- Factory automation and control
- Buck and inverting buck-boost power supplies
Functional Block Diagram
Inilathala: 2023-03-30
| Na-update: 2025-06-12
