Texas Instruments TLVM13630 Power Modules

Texas Instruments TLVM13630 Power Modules are highly integrated 36V, 3A DC/DC synchronous buck power modules that combine power MOSFETs, a shielded inductor, and passives in an Enhanced HotRod™ QFN package. The module provides pins for VIN and VOUT at the package's corners for optimized input and output capacitor layout placement. Four larger thermal pads underneath the module facilitate a simple layout and easy manufacturing handling.

With an output voltage range from 1V to 6V, the TI TLVM13630 is designed to quickly and easily implement a low-EMI design in a small PCB footprint. The complete solution requires as few as four external components and eliminates the selection of magnetics and compensation parts from the design process.

The TLVM13630 module offers many features for robust performance:
•  Precision enabled with hysteresis for adjustable input-voltage UVLO
•  Integrated VCC
•  Bootstrap and input capacitors for increased reliability and higher density
•  Constant switching frequency over the entire load current range for enhanced load transient performance
•  Negative output voltage capability for inverting applications
•  A PGOOD indicator for sequencing, fault protection, and output voltage monitoring

Features

  • Versatile synchronous buck DC/DC module
    • Integrated MOSFETs, inductor, and controller
    • Wide input voltage range of 3V to 36V
    • Adjustable output voltage from 1V to 6V with 1% setpoint accuracy over temperature
    • 4mm x 6mm x 1.8mm overmolded package
    • -40°C to 125°C junction temperature range
    • Frequency adjustable from 200kHz to 2.2MHz
    • Negative output voltage capability
  • Ultra-high efficiency across the full load range
    • 93% peak efficiency at 12VIN, 5VOUT, 1MHz
    • External bias option for improved efficiency
    • Shutdown quiescent current of 0.6µA (typical)
    • 0.4V typical dropout voltage at 3A load
  • Ultra-low conducted and radiated EMI signatures
    • Low-noise package with dual input paths and integrated capacitors reduces switch ringing
    • Constant-frequency FPWM mode of operation
    • Meets CISPR 11 and 32 class B emissions
  • Suitable for scalable power supplies - pin compatible with the TLVM13620 (36V, 2A)
  • Inherent protection features for robust design
    • Precision enable input and open-drain PGOOD indicator for sequencing, control, and VIN UVLO
    • Hiccup-mode overcurrent protection
    • Thermal shutdown protection with hysteresis
  • Create a custom design using the TLVM13630 with the WEBENCH Power Designer

Applications

  • Test and measurement, aerospace and defense
  • Factory automation and control
  • Buck and inverting buck-boost power supplies

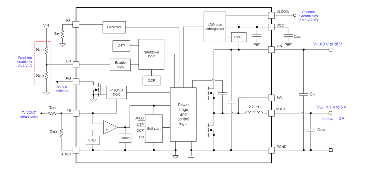
Block Diagram

Block Diagram - Texas Instruments TLVM13630 Power Modules
Performance Graph - Texas Instruments TLVM13630 Power Modules
Inilathala: 2024-05-08 | Na-update: 2025-06-26