Texas Instruments TLVM365R15/TLVM365R1 Synchronous Buck Converters
Texas Instruments TLVM365R15/TLVM365R1 Synchronous Buck Converters are 150mA or 100mA, 65V input, synchronous step-down DC-DC power modules. These modules combine power MOSFETs, integrated inductor, and boot capacitor in a compact, easy-to-use 3.5mm × 4.5mm × 2mm, 11-pin QFN package. The small HotRod™ QFN package technology enhances the thermal performance and low EMI. The device features an ultra-low operating IQ of 4µA at no load (24V to 3.3V VOUT). The TLVM365R15 and TLVM365R1 support fixed 3.3V and 5V outputs and adjustable output voltages ranging from 1V to 6V. The devices only require four external components for a 3.3V and 5V fixed output design. The Texas Instruments TLVM365R15 (150mA) and TLVM365R1 (100mA) are designed for excellent EMI performance and space-constraint applications.Features
- AEC-Q100-qualified for automotive applications
- Temperature grade 1 (-40°C to +125°C, TA)
- Functional Safety-Capable
- Documentation available to aid functional safety system design
- Greater than 85% efficiency at 1mA
- 1.2µA total non-switching IQ at 13.5VIN, fixed 3.3VOUT
- Miniature design size and low component cost
- 2mm×2mm HotRod™ package with wettable flanks
- Internal compensation
- Optimized for ultra-low EMI requirements
- Spread spectrum reduces peak emissions
- Meets CISPR25 Class 5 standard
- Pin selectable FPWM mode for constant frequency at light loads with MODE/SYNC pin
- FSW synchronization with MODE/SYNC pin
- Designed for automotive applications
- -40°C to +150°C junction temperature range
- Supports 42V automotive load dump
- Supports 3VIN for automotive cold crank
- Adjustable up to 95% of VIN, 3.3V, and 5V fixed VOUT options available
- Designed for scalable power supplies
- 200kHz to 2.2MHz (RT pin) adjustable FSW
- Pin compatible with
- LMR36506-Q1 (65V, 600mA)
- LMR36503-Q1 (65V, 30mA)
Applications
- Advanced driver assistance systems (radar ECU)
- Infotainment and cluster (head unit, eCall)
- Body electronics and lighting
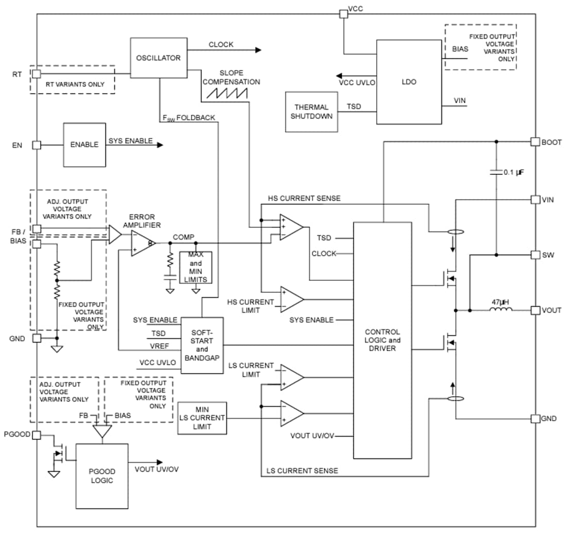
Functional Block Diagram
Inilathala: 2024-03-26
| Na-update: 2025-06-12
