Texas Instruments TMF0008 8K bits Serial FRAM

Texas Instruments TMF0008 8K bits Serial FRAM is a Non-Volatile Memory (NVM) device containing a unique factory-programmed 48-bit identification number and 8-bit family code. This device is based on FRAM memory and offers higher endurance (106 R/W cycles) compared to other NVM technologies. The TMF0008 Serial FRAM communicates over an SDQ™ single-wire interface and supports both 15.4Kbps and 90Kbps speeds. This FRAM operates at two supply voltage ranges, including 3.3V ±5% and 5V ±5% and is specified from -10°C to 85°C temperature range. The TMF0008 Serial FRAM is available in TO-92 (LP), WSON (DRS), and SO (PS) packages. Typical applications include medical cable identification, asset trackers, connected peripherals and printers, and counterfeit hardware prevention.

Features

  • 7680 Bits of FRAM for storage of user-programmable configuration data, partitioned into multiple pages
  • Single-wire interface to reduce circuit board routing
  • Communicates at 15.4Kbps (standard Speed) and 90Kbps (overdrive Speed)
  • Switch-point hysteresis and filtering are embedded in the device to improve performance in the presence of noise
  • IEC 61000-4-2 level 4 ESD protection (±8kV contact, ±15kV air, typical)
  • Factory-programmed unique 64-bit identification number
  • -10°C to 85°C operating temperature range
  • Operating voltage range:
    • 5V ±5% (standard and overdrive speed)
    • 3.3V ±5% (standard speed only)
  • Available in TO-92 (LP), WSON (DRS), and SO (PS) packages

Applications

  • Medical cable identification
  • Asset trackers
  • Connected peripherals and printers
  • Counterfeit hardware prevention

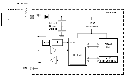
Functional Block Diagram

Block Diagram - Texas Instruments TMF0008 8K bits Serial FRAM
Inilathala: 2026-01-13 | Na-update: 2026-01-29