Texas Instruments TPS1HTC100-Q1 Smart High-Side Switch
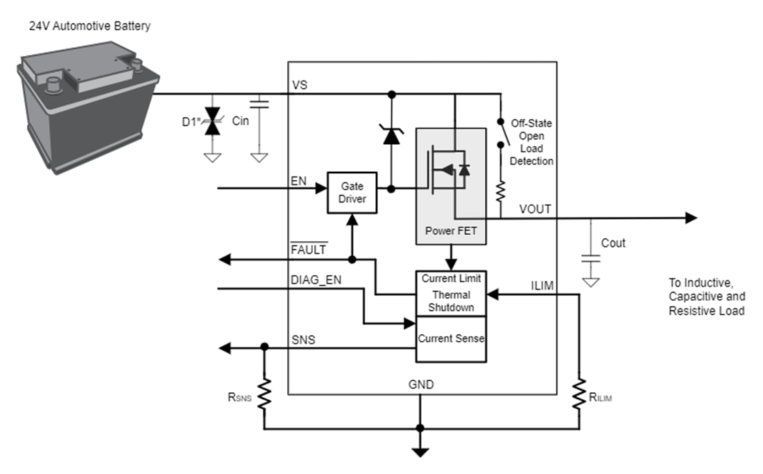
Texas Instruments TPS1HTC100-Q1 Single-Channel Smart High-Side Switch is a smart high-side switch with an integrated NMOS power FET and charge pump designed to meet the requirements of 24V automotive battery systems. The low RON (83mΩ) minimizes device power dissipation, driving a wide range of output load current up to 4A DC, and the 60V DC operating range improves system robustness. The device integrates protection features such as current limit, thermal shutdown, and output clamp. These features improve system robustness during fault events such as short circuits. TPS1HTC100-Q1 implements an adjustable current limiting circuit that enhances the system's reliability by minimizing overload current and reducing inrush current when driving large capacitive loads. The device provides an accurate load current sense that allows for improved load diagnostics, such as open-load detection and overload, enabling better predictive maintenance.The Texas Instruments TPS1HTC100-Q1 is available in a small 14-pin, 5mm × 6.4mm HTSSOP leaded package with 0.65mm pin pitch, minimizing the PCB footprint. The device is ideal for general resistive, inductive, and capacitive loads.
Features
- Single-channel smart high-side power switch for 24V automotive systems with full diagnostics
- 6V to 60V wide operating voltage range
- Low RON of 83mΩ typical, 180mΩ maximum
- < 0.5µA low standby current
- < 2mA low quiescent current (Iq)
- Improve system-level reliability through adjustable current limiting
- Current limit of 1A to 5A or 7.3A
- ±5% at 1A accurate current sensing
- Protection
- Overload and short-circuit protection
- Integrated inductive discharge clamp
- Undervoltage lockout (UVLO) protection
- Loss of GND, loss of supply protection
- Reverse battery protection with external components
- Diagnostics
- On and off-state output open-load and short-to-battery detection
- Overload and short-to-ground detection
- Absolute and relative thermal shutdown detection
- Functional safety-capable
- Documentation available to aid functional safety system design
- –40 to 125°C operating junction temperature
- Input control of 1.8V, 3.3V and 5V logic compatible
- Integrated fault sense voltage scaling for ADC protection
- Qualifications
- AEC-Q100 qualified for automotive applications
- Temperature grade 1 (–40°C to +125°C, TA)
- 14-pin 5mm × 6.4mm thermally-enhanced HTSSOP package
Typical Application Schematic
Additional Resources
Inilathala: 2024-08-16
| Na-update: 2025-05-29
