Texas Instruments TPS212x Power Multiplexers
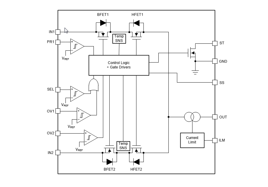
Texas Instruments TPS212x Power Multiplexers are designed for various systems utilizing multiple power sources. The TPS212x Power Multiplexers feature automatic detect, select, and seamless transition between available inputs. The devices automatically prioritize the highest input voltage or can be manually assigned to a lower voltage input. The lower voltage input supports both ORing and Source Selection operations. The devices offer a priority voltage supervisor to select an input source. Additionally, the TPS212x uses an Ideal Diode operation to transition between input sources seamlessly.During switchover, the voltage drop is controlled to block reverse current before it occurs and provides uninterrupted power to the load with minimal hold-up capacitance. The device allows current limiting during startup and switchover to protect against overcurrent events. This feature also protects the device during normal operation. The TPS2120 offers a low RON resistance of 62mΩ (Typical), and the TPS2121 has 56mΩ (Typical). The Texas Instruments TPS212x MUXs are characterized for operation for a temperature range of –40°C to 125°C.
Features
- 2.8V to 22V wide operating range
- Absolute maximum input voltage of 24V
- Low RON resistance
- TPS2120: 62mΩ (typical)
- TPS2121: 56mΩ (typical)
- Adjustable Overvoltage Supervisor (OVx) accuracy of <±5%
- Adjustable Priority Supervisor (PR1) accuracy of <±5%
- Output Current Limit (ILM):
- TPS2120: 1A – 3A
- TPS2121: 1A – 4.5A
- TPS2121 supports external voltage reference (CP2) with an accuracy of <1%
- Channel status indication (ST)
- Adjustable input settling time (SS)
- Adjustable output soft-start time (SS)
- TPS2121 fast output switchover (tSW) of 5µs (typical)
- Low Iq from enabled input of 200µA (typical)
- Low Iq from disabled input of 10µA (typical)
- Manual input source selection (OVx)
- Over Temperature Protection (OTP)
Applications
- Backup and standby power
- Input source selection
- Multiple battery management
- EPOS and barcode scanners
- Building automation and surveillance
- Tracking and telematics
Block Diagram
Inilathala: 2019-03-05
| Na-update: 2023-07-26
