Texas Instruments TPS22811x Load Switch
Texas Instruments TPS22811x Load Switch is a highly-integrated, power-distribution solution in a small package. The device allows control and monitoring of power supply rails using a minimum number of external components. Output slew rate and inrush current can be adjusted using one external capacitor. Loads are protected from input overvoltage conditions by cutting off the output if the input exceeds an adjustable overvoltage threshold. The device integrates a fast-trip response to protect against severe faults at the output during steady-state.The devices provide an accurate analog sense of the output load current and a digital power-good indication to help with system monitoring and diagnostics. The devices are available in a 2mm × 2mm, 10-pin HotRod™ QFN package for improved thermal performance and reduced system footprint. The Texas Instruments TPS22811x are operated over a junction temperature range of –40°C to +125°C.
Features
- 2.7V to 16V wide operating input voltage range
- 20V absolute maximum
- Integrated FET with low on-resistance (RON = 6mΩ (typ.))
- Adjustable output slew rate control (dVdt)
- Active high enable input with adjustable undervoltage lockout threshold (UVLO)
- Active low enable input with adjustable undervoltage lockout threshold (OVLO)
- Fast overvoltage protection
- Adjustable overvoltage lockout (OVLO) with 1.2µs (typ.) response time
- Analog load current monitor output (IMON)
- ±9% accuracy for IOUT > 3A
- Fast-trip response for short-circuit protection in steady-state
- 640ns (typ.) response time
- Fixed threshold
- Overtemperature protection
- Power-good (PG) indication with an adjustable threshold (PGTH)
- Quick Output Discharge
- Small footprint (QFN 2mm × 2mm, 0.45mm pitch)
Applications
- Optical modules
- Server/PC motherboard/add-on cards
- Enterprise routers/data center switches
- Industrial PC
- UHDTV
Videos
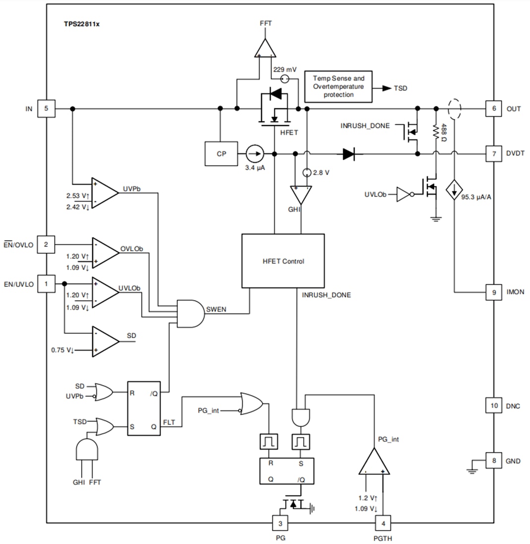
Functional Block Diagram
Inilathala: 2022-09-07
| Na-update: 2022-09-21
