Texas Instruments TPS22970 3.6V 4A Load Switch
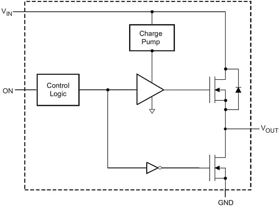
Texas Instruments TPS22970 3.6V 4A Load Switch is a small, space-saving load switch with controlled Turn-ON to reduce inrush current. The device contains an N-channel MOSFET that can operate over an input voltage range of 0.65V to 3.6V and pulsed switch currents up to 4A. An integrated charge pump biases the NMOS switch to achieve a minimum switch ON resistance (RON). The switch is controlled by an on and off input (ON), capable of interfacing directly with low-voltage control signals. The TPS22970 can perform thermal shutdown when the junction temperature is above the threshold, turning the switch off. The switch turns on again when the junction temperature stabilizes to a safe range. The TPS22970 has a 150Ω on-chip resistor for quick discharge of the output when the switch is disabled to avoid any unknown state caused by floating supply to the downstream load. The device has an internally controlled rise time to reduce inrush current.Features
- 0.65V to 3.6V Input voltage range (VIN)
- On-resistance
- RON = 4.7mΩ (Typical) at VIN ≥ 1.8V
- RON = 5.1mΩ (Typical) at VIN = 1.05V
- RON = 6.4mΩ (Typical) at VIN = 0.65V
- 4A Maximum continuous switch current (IMAX)
- ON State (IQ): 30µA (Typical) at VIN > 1.2V
- OFF State (ISD): 1µA (Typical) at VIN > 1.8V
- Controlled Slew Rate to Avoid Inrush Current
- 3.6V Turn-ON time (tON): 1530µs
- 0.65V Turn-ON time (tON): 815µs
- Low threshold Enable (ON) supports the use of logic as low as 0.9V (VIH) of logic
- Thermal Shutdown (TSD)
- 150Ω (Typical) Quick Output Discharge (QOD)
Applications
- Notebook, Tablet
- Industrial PC
- Smartphones
- Telecom
- Storage
Videos
Functional Block Diagram
Inilathala: 2017-11-15
| Na-update: 2025-07-03
