Texas Instruments TPS22990 5.5V 10A Load Switch
Texas Instruments TPS22990 5.5V 10A Load Switch is a 3.9mΩ, single-channel load switch with a controlled and adjustable turn-on and integrated PG indicator. The device contains an N-channel MOSFET that can operate over an input voltage range of 0.6V to 5.5V. It also can support a maximum continuous current of 10A. The wide input voltage range and high current capability enable the devices to be used in multiple designs and end equipment. The 3.9mΩ On-resistance minimizes the voltage drop across the load switch and power loss from the load switch. The Texas Instruments TPS22990 has an optional 218Ω On-chip resistor for quick discharge of the output when the switch is disabled to avoid any unknown state caused by floating supply to the downstream load.Features
- Integrated single channel load switch
- 2.5V to 5.5V VBIAS voltage range
- 0.6V to VBIAS VIN voltage range
- On-resistance
- RON = 3.9mΩ (typical) at VIN = 5V (VBIAS = 5V)
- RON = 3.9mΩ (typical) at VIN = 3.3V (VBIAS = 3.3V)
- 10A maximum continuous switch current
- Quiescent current
- IQ,VBIAS = 63µA at VBIAS = 5V
- Shutdown current
- ISD,VBIAS = 5.5µA at VBIAS = 5V
- ISD,VIN = 4nA at VBIAS = 5V, VIN = 5V
- Controlled and adjustable slew rate through CT
- Power Good (PG) indicator
- Quick Output Discharge (QOD) (TPS22990 only)
- 3mm × 2mm SON 10-pin package with thermal pad
- ESD performance tested per JESD 22
- 2kV HBM and 1kV CDM
Applications
- Notebooks, Chromebooks, and tablets
- Desktop PC and industrial PC
- Solid State Drives (SSDs)
- Servers
- Telecom systems
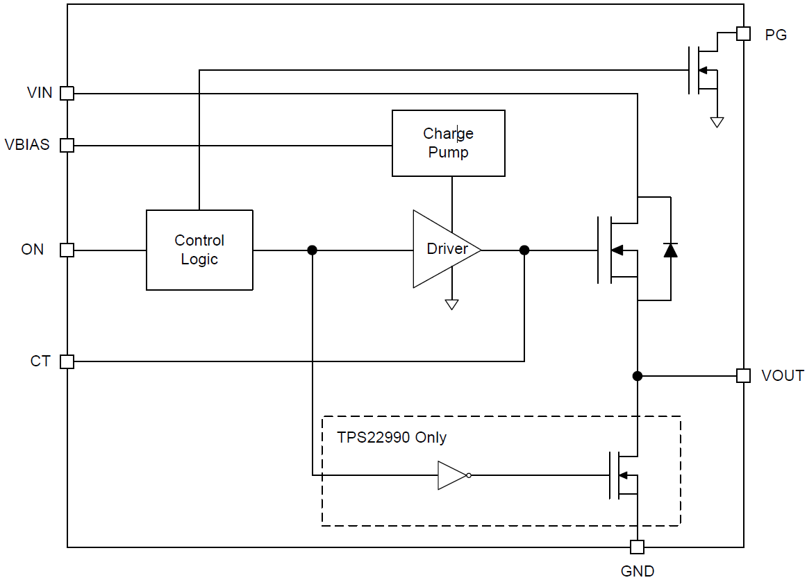
Functional Block Diagram
Inilathala: 2016-09-02
| Na-update: 2022-04-06
