Texas Instruments TPS25983 Hot-Swap eFuses
Texas Instruments TPS25983 Hot-Swap eFuses are highly integrated circuit protection and power management devices in small packages. These eFuses are operational over a wide 2.7V to 26V input voltage range and provide a robust defense against overloads, short-circuits, voltage surges, reverse currents, and excessive inrush currents. The overcurrent limit threshold can be set with a single external resistor, and overvoltage events are limited by internal cutoff circuits with user-adjustable overvoltage thresholds. Typical applications include power multiplexing, hot swaps, hot plugs, PCIe risers, add-on cards, router/switch optical module protections, industrial PCs, and cordless power tool chargers.These devices intelligently manage the overcurrent responses by distinguishing between transient events and actual faults. This allows the system to function uninterruptedly during line and load transients without compromising the robustness of the protection against faults. The TPS25983 Hot-Swap eFuses are available in small 4mm × 4mm QFN packages and are characterized for operation over a junction temperature range of -40°C to 125°C.
Features
- 2.7V to 26V wide input voltage range:
- 30V absolute maximum
- Low on-resistance:
- RON = 2.7mΩ typical
- Adjustable current limit threshold:
- 2A to 18A range
- ±8% accuracy (typical for ILIM >5A)
- Circuit breaker and current limiter options
- Adjustable overcurrent blanking timer:
- Handles load transients without tripping
- Accurate current monitor output:
- ±1.5% (typical at 25°C for IOUT >3A)
- ±3% (maximum for IOUT >3A)
- Adjustable undervoltage lockout
- Adjustable overvoltage lockout
- User-configurable fault response:
- Latch-off or auto-retry
- Number of retries (finite or indefinite)
- Delay between retries
- Robust short-circuit protection:
- Fast-trip response time <400ns typical
- Immune to line transients – no nuisance tripping
- Adjustable output slew rate (dVdt) control
- Option to drive external FET for reverse current blocking in disabled/OFF state
- Integrated overtemperature protection
- Power good indication
- Small footprint:
- 4mm × 4mm QFN package
Applications
- Hot-swaps and hot-plugs
- Power multiplexing
- Server standby rails, PCIe risers, add-on cards, and fan module protection
- Router and switch optical module protection
- Industrial PCs
- Cordless power tool chargers
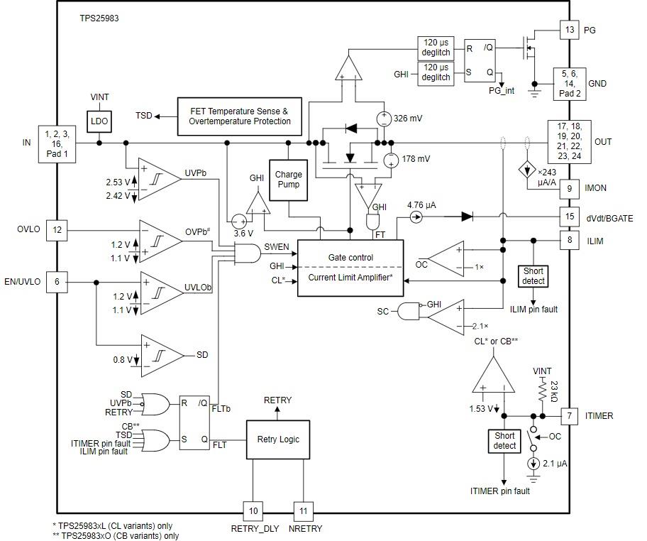
Functional Block Diagram
Schematic
Inilathala: 2024-01-10
| Na-update: 2025-04-16
