Texas Instruments TPS281C100 Single-Channel Smart High-Side Switch

Texas Instruments TPS281C100 Single-Channel Smart High-Side Switch is designed to meet the requirements of industrial control systems. The low RON minimizes device power dissipation, driving a wide range of output load currents up to 60V DC operation range improves system robustness.

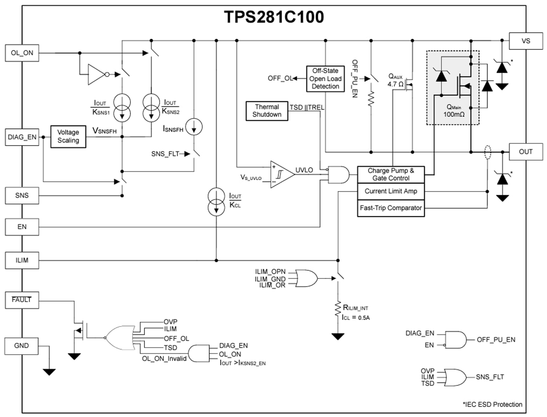
The device integrates protection features such as current limit, thermal shutdown, and output clamp. These features improve system robustness during fault events such as short circuits. TPS281C100 implements an adjustable current limiting circuit that enhances the system's reliability by reducing inrush current when driving large capacitive loads and minimizing overload current. To drive high inrush current loads such as fast-charging capacitive loads or lamps, TPS281C100A implements an inrush current time period with a higher level of allowed current. The device provides an accurate load current sense for improved load diagnostics. These improvements include overload and open-load detection, enabling better predictive maintenance.

The Texas Instruments TPS281C100 is available in a small 14-pin, 4.4mm × 5mm HTSSOP leaded package with 0.65mm pin pitch and 12-pin, 4mm × 4mm WSON with 0.5mm pin pitch minimizing the PCB footprint.

Features

  • 6V to 60V wide operating voltage range
  • Low RON of 83mΩ typ, 168mΩ max
  • Improve system-level reliability through adjustable current limiting
    • 1A to 5A (fixed 0.5A)
  • Accurate current sensing
    • ±4% at 1A in standard sense mode
    • ±12.5% at 4mA in high accuracy sense mode
  • Integrated inductive discharge clamp > 64V
  • Low quiescent current (Iq) of <1.5mA
  • -40 to 125°C operating junction temperature
  • Input control: 1.8V, 3.3V, and 5V logic compatible
  • Integrated fault sense voltage scaling for ADC protection
  • Open-load detection in off-state
  • Thermal shutdown and swing detection
  • Enhanced electrical fast transient (EFT) according to IEC61000-4-4
    • Device stays OFF with 22nF output capacitance, ±2kV EFT with DIAG_EN low
  • 14-pin thermally-enhanced TSSOP package
  • 12-pin thermally-enhanced WSON package

Applications

  • Digital output module
  • Safe torque off (STO)
  • Holding brake
  • General resistive, inductive, and capacitive loads

Functional Block Diagram

Block Diagram - Texas Instruments TPS281C100 Single-Channel Smart High-Side Switch
Inilathala: 2024-02-12 | Na-update: 2025-09-03