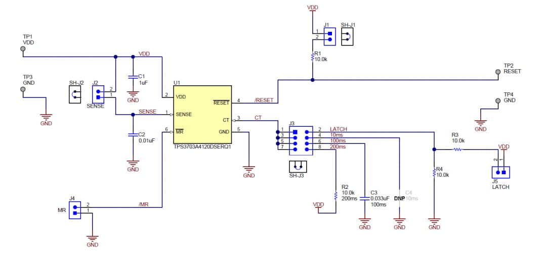
Texas Instruments TPS3703Q1-A4120EVM Evaluation Module
Texas Instruments TPS3703Q1-A4120EVM Evaluation Module is configured to evaluate the operation of the TPS3703-Q1. The TPS3703-Q1 is a high-accuracy window supervisor or reset IC in a 6-pin very-very-thin small-outline no-lead (WSON) package. The Texas Instruments TPS3703Q1-A4120EVM Evaluation Module features a fixed window threshold, fixed and adjustable time-delay options, and internal glitch immunity.Features
- Fixed window threshold
- Fixed and adjustable time-delay options
- Internal glitch immunity
- Reset latch feature
- TPS3703-Q1 package: 6-pin WSON (1.5mm × 1.5mm)
- High threshold accuracy
Schematic
Inilathala: 2019-05-20
| Na-update: 2025-03-06
