Texas Instruments TPS40210/-Q1/TPS70211/-Q1 Boost Controller
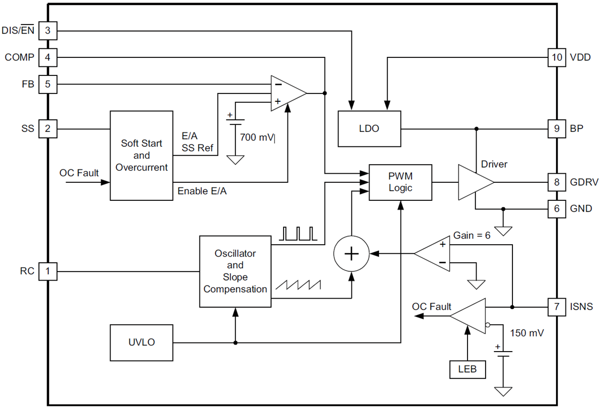
Texas Instruments TPS40210/TPS40210-Q1 and TPS40211/TPS40211-Q1 Input Current Mode Boost Controllers are non-synchronous boost controllers with a wide input voltage (4.5 to 52V). These devices are suitable for topologies that require a grounded source N-channel FET, including boost, flyback, SEPIC, and various LED Driver applications. The device's features include programmable soft start, overcurrent protection with automatic retry, and programmable oscillator frequency. Current mode control provides improved transient response and simplified loop compensation. The main difference between the two parts is the reference voltage to which the error amplifier regulates the FB pin.The Texas Instruments TPS40210-EP devices have gold bond wires, a temperature range of –55 to +105°C, and an SnPb lead finish. The TPS40210-Q1 and TPS40211-Q1 devices are AEC-Q100 qualified for automotive applications.
Features
- For boost, flyback, SEPIC, LED drive apps
- 4.5V to 52V Wide input operating voltage
- Adjustable oscillator frequency
- Fixed frequency current mode control
- Internal slope compensation
- Integrated low-side driver
- Programmable closed-loop soft-start
- Overcurrent protection
- External synchronization capable
- Reference 700mV
- Low current disable function
Applications
- LED lighting
- Industrial control systems
- Battery-powered systems
Functional Block Diagram
Inilathala: 2016-03-31
| Na-update: 2025-06-06
