Texas Instruments TPS4813-Q1 High-Side Driver
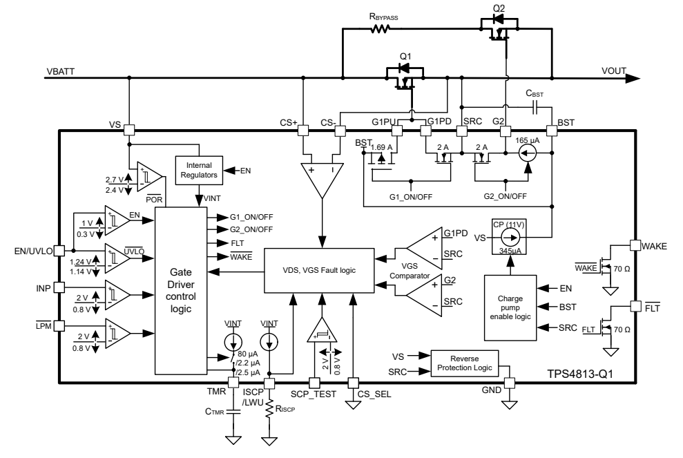
Texas Instruments TPS4813-Q1 High-Side Driver is a 100V and low IQ device designed for 12V, 24V, and 48V system designs. This driver includes two gate drives with a 1.69A source and 2A sink capacity to drive MOSFETs in the main path. The TPS4813-Q1 driver also consists of a 165µA source and 2A sink capacity for the low power path. This driver provides adjustable short circuit protection using MOSFET VDS sensing or by using an external RSNS resistor. The TPS4813-Q1 driver is AEC-Q100 qualified for automotive applications.The TPS4813-Q1 driver can withstand and protect the loads from negative supply voltages down to -65V. This driver features an integrated 11V charge pump and a fast transition from low-power mode to active mode with WAKE indication. The TPS4813-Q1 driver offers adjustable input Undervoltage Lockout (UVLO) protection. This driver is used in automotive 48V Li-Ion and power distribution box applications.
Features
- AEC-Q100 automotive qualified for grade 1 temperature:
- Device temperature grade 1: –40°C to 125°C ambient operating temperature range
- 3.5V to 95V input range (100V absolute maximum)
- Reverse input protection down to -65 V
- Integrated 11V charge pump
- Low quiescent current, 35µA in low power mode (LPM = Low)
- Short-circuit comparator diagnosis (SCP_TEST)
- Adjustable input Undervoltage Lockout (UVLO)
- Low 1µA (typical) shutdown current (EN/UVLO = Low)
- Strong gate drive (G1PU/G1PD: 1.69A src and 2A sink)
- Fast transition from low power mode to active mode with WAKE indication
- Adjustable short-circuit protection (ISCP) with adjustable response time (TMR) and fault flag output (FLT)
- 8µs switch over time from low power path to main path by external LPM trigger (low to high)
- Adjustable load wakeup threshold (ILWU) with (6µs) switchover from low power path to main path
- Fault indication during short-circuit fault, charge pump undervoltage, and input undervoltage
Applications
- Automotive 48V Li-Ion
- Power distribution box
Functional Block Diagram
Application Circuit Diagram
Additional Resource
Inilathala: 2025-01-16
| Na-update: 2025-05-06
