Texas Instruments TPS51216 DDR Memory Power Solution
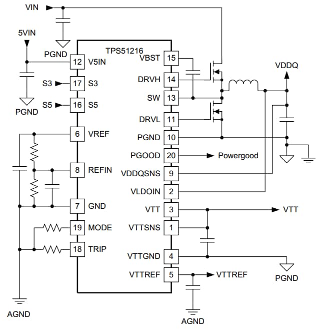
Texas Instruments TPS51216 DDR Memory Power Solution provides a complete power supply for DDR2, DDR3, and DDR3L memory systems with minimum space. This TI device integrates a synchronous buck regulator controller (VDDQ) with a 2A sink/source tracking LDO (VTT) and buffered low noise reference (VTTREF). The TPS51216 employs D-CAP™ mode coupled with 300kHz/400kHz frequencies for ease of use and fast transient response. The VTTREF tracks VDDQ/2 with excellent 0.8% accuracy. The VTT, which provides 2-A sink/source peak current capabilities, requires only 10μF of ceramic capacitance. TPS51216 provides rich, useful functions as well as excellent power supply performance.Features
- Synchronous buck controller (VDDQ)
- 3V to 28V conversion voltage range
- 0.7V to 1.8V output voltage range
- 0.8% VREF accuracy
- D-CAP™ mode for fast transient response
- Selectable 300kHz/400kHz switching frequencies
- Optimized efficiency at light and heavy loads with an auto-skip function
- Supports soft-off in S4/S5 states
- OCL/OVP/UVP/UVLO protections
- Powergood output
- 2A LDO(VTT), buffered reference (VTTREF)
- 2A (peak) sink and source current
- Requires only 10μF of ceramic output capacitance
- Buffered, low noise, 10mA VTTREF output
- 0.8% VTTREF, 20mV VTT accuracy
- Support high-Z in S3 and soft-off in S4/S5
Applications
- DDR2/DDR3/DDR3L memory power supplies
- SSTL_18, SSTL_15, SSTL_135, and HSTL termination
Functional Block Diagram
Inilathala: 2019-10-21
| Na-update: 2024-01-02
