Texas Instruments TPS54361/TPS54561 Step-Down DC-DC Converters
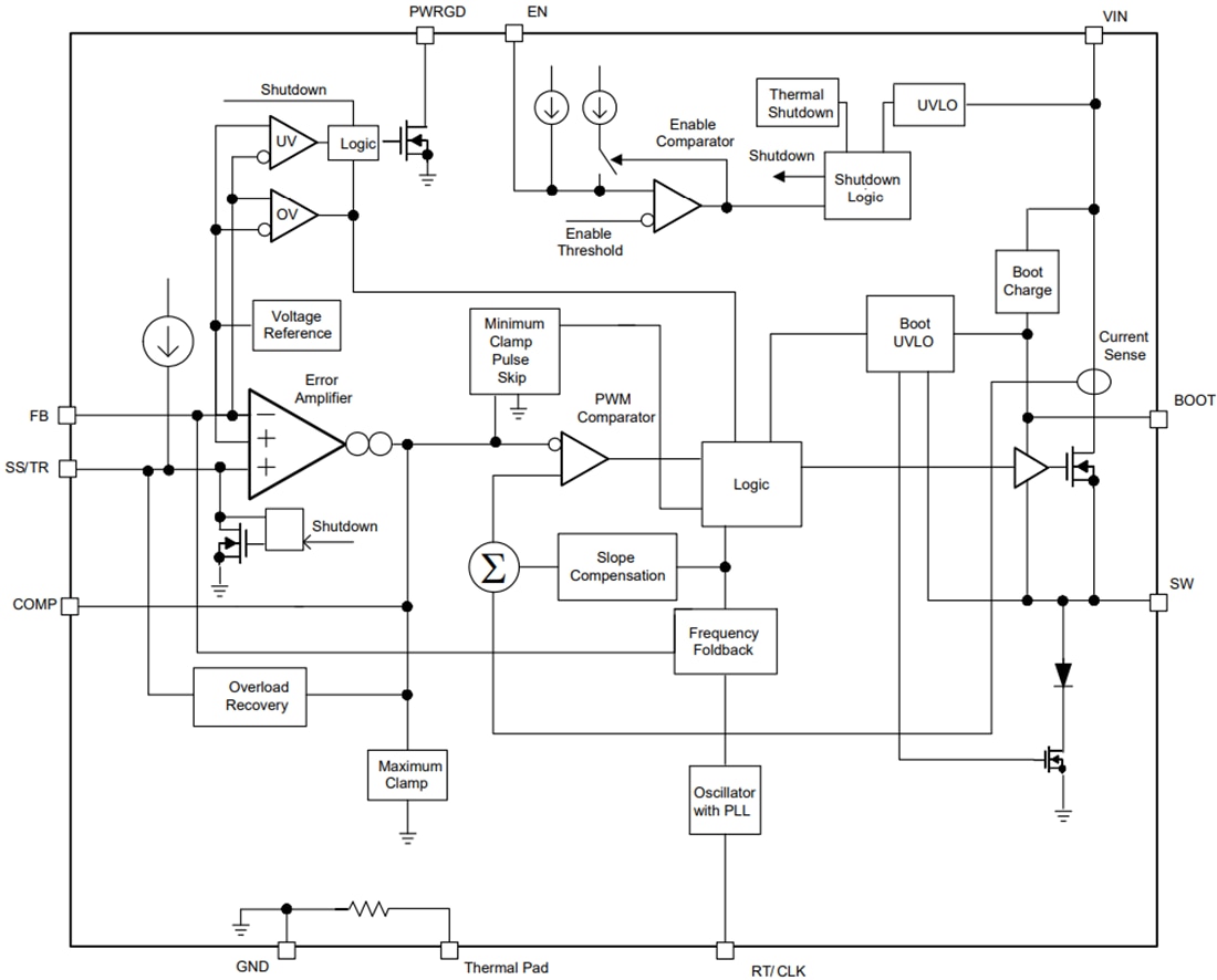
Texas Instruments TPS54361/TPS54561 Step-Down DC-DC Converters are a 60V, 3.5A or 5A, step down regulator with an integrated high side MOSFET. The device survives load dump pulses up to 65V per ISO 7637. Current mode control provides simple external compensation and flexible component selection. A low ripple pulse skip mode reduces the no load supply current to 152μA. Shutdown supply current is reduced to 2μA when the enable pin is pulled low. Undervoltage lockout is internally set at 4.3V but can increase using an external resistor divider at the enable pin. The output voltage startup ramp is controlled by the soft start pin that can also be configured for sequencing/tracking. An open-drain power-good signal indicates the output is within 93% to 106% of the nominal voltage. A wide adjustable switching-frequency range allows for optimization of either efficiency or external component size. Cycle-by-cycle current limit, frequency foldback and thermal shutdown protects internal and external components during an overload condition.Features
- High efficiency at light loads with pulse skipping Eco-mode™
- 87mΩ High-side MOSFET
- 152μA operating quiescent current and 2μA shutdown current
- 100kHz to 2.5MHz adjustable switching frequency
- Synchronizes to external clock
- Low dropout at light loads with integrated BOOT recharge FET
- Adjustable UVLO voltage and hysteresis
- UV and OV Power Good output
- Adjustable Soft-start and sequencing
- 0.8V 1% internal voltage reference
- 10-Pin SON with thermal pad package
- -40°C to 150°C TJ operating range
Applications
- Industrial automation and motor control
- Vehicle accessories: GPS, entertainment
- USB dedicated charging ports and battery chargers
- 12V, 24V and 48V industrial, automotive and communications power systems
Datasheets
Functional Block Diagram
Inilathala: 2014-01-29
| Na-update: 2022-03-11
