Texas Instruments TPS546B26 Synchronous Buck Converter
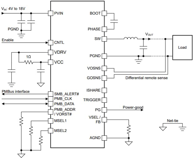
Texas Instruments TPS546B26 Synchronous Buck Converter offers PMBus®, telemetry, and D-CAP4 control topology for fast transient response. The PMBus configured all the programmable parameters and stored them in NVM as the new default values to minimize the external component count. The TPS546B26 buck converter features a 4V to 18V input voltage range without external bias and a 2.7V to 18V input voltage range with external bias. This converter supports 25A single-phase, a 400kHz to 2MHz operating frequency range, a 0.4V to 5.5V output voltage range, and a 0.5ms to 16ms programmable soft-start time. The TPS546B26 buck converter is a lead-free device and RoHS compliant without exemption. Typical applications include server and cloud-computing POLs, hardware accelerators, and network interface cards.The TPS546B26 allows overdriving the internal 5V LDO with an external 5V supply through the VDRV and VCC pins. This helps to improve efficiency, reduce power dissipation, and enable start-up with a lower input voltage. The pin-strap options include DCM or FCCM, overcurrent limit, fault response, internal or external feedback resistor, output voltage selection or range, switching frequency, and compensation.
Features
- 4V to 18V input voltage without external bias
- 2.7V to 18V input voltage with external bias
- 0.4V to 5.5V output voltage
- Supports 25A single-phase
- Rdson_HS = 2.6mΩ, Rdson_LS = 1mΩ
- 400kHz to 2MHz operating frequency (four discrete settings through pin-strap and additional settings through PMBus®)
- PMBus programmable:
- Revision 1.5 compliant with PASSKEY security feature
- Input voltage, output voltage, output current, and temperature telemetry
- Programmable overcurrent, overvoltage, undervoltage, and overtemperature protections
- Extended write protection feature
- Non-volatile memory to store configuration settings
- Two methods for programming the output voltage:
- Internal resistor divider (discrete settings) with boot-up voltage selected by pin-strapping
- External resistor divider (continuous settings) with boot-up voltage selected by VBOOT
- Precision voltage reference and differential remote sense for high output accuracy:
- +/– 0.5% DAC accuracy from 0°C to 85°C junction
- +/– 1% VOUT tolerance from -40°C to 125°C junction
- Selectable FCCM/DCM in a single phase only
- Start-up without PMBus communication through pin-strapping
- Safe start-up into pre-biased output
- 0.5ms to 16ms programmable soft-start time
- D-CAP4 control topology with a fast transient response, supporting all ceramic output capacitors
- Programmable internal loop compensation
- Selectable cycle-by-cycle valley current limit
- Open-drain power-good output
Applications
- Server and cloud-computing POLs
- Hardware accelerator
- Network interface card
Typical Efficiency Graph
Schematic
Inilathala: 2025-01-24
| Na-update: 2025-03-21
