Texas Instruments TPS56428 Synchronous Step-Down Converters
Texas Instruments TPS56428 Synchronous Step-Down Converters are a D-CAP2 mode synchronous buck converter that is optimized for various power bus regulation applications. It meets power bus regulation needs with a cost-effective, low component count, low standby current solution. The D-CAP2 mode control provides a fast transient response with no external compensation components. This adaptive on-time control supports seamless transition between PWM mode at higher load conditions and advanced Eco-mode operation at light loads. Advanced Eco-mode™ maintains higher efficiency during lighter load conditions than traditional skip mode. The TPS56428 also has a proprietary circuit to adapt to both low equivalent series resistance (ESR) output capacitors, such as POSCAP or SP-CAP, and ultra-low ESR ceramic capacitors.Features
- D-CAP2™ mode at 650kHz switching for a fast transient response, ceramic capacitor support
- 4.5V to 18V VIN Input voltage range
- 0.6V to 7.0V Output voltage range
- Advanced eco-mode for high light load efficiency
- Integrated FETs optimized for lower duty cycle – 68mΩ (High side) and 37mΩ (Low side)
- Shutdown current less than 10µA
- 1% Initial reference voltage accuracy
- Soft start with pre-bias output support
- Cycle by cycle over current limit
- Power good output
- 1.0ms Fixed soft start
Applications
- Digital TV, high definition video equipment
- Networking home terminal
- Digital Set-Top Box (STB)
- Network controllers
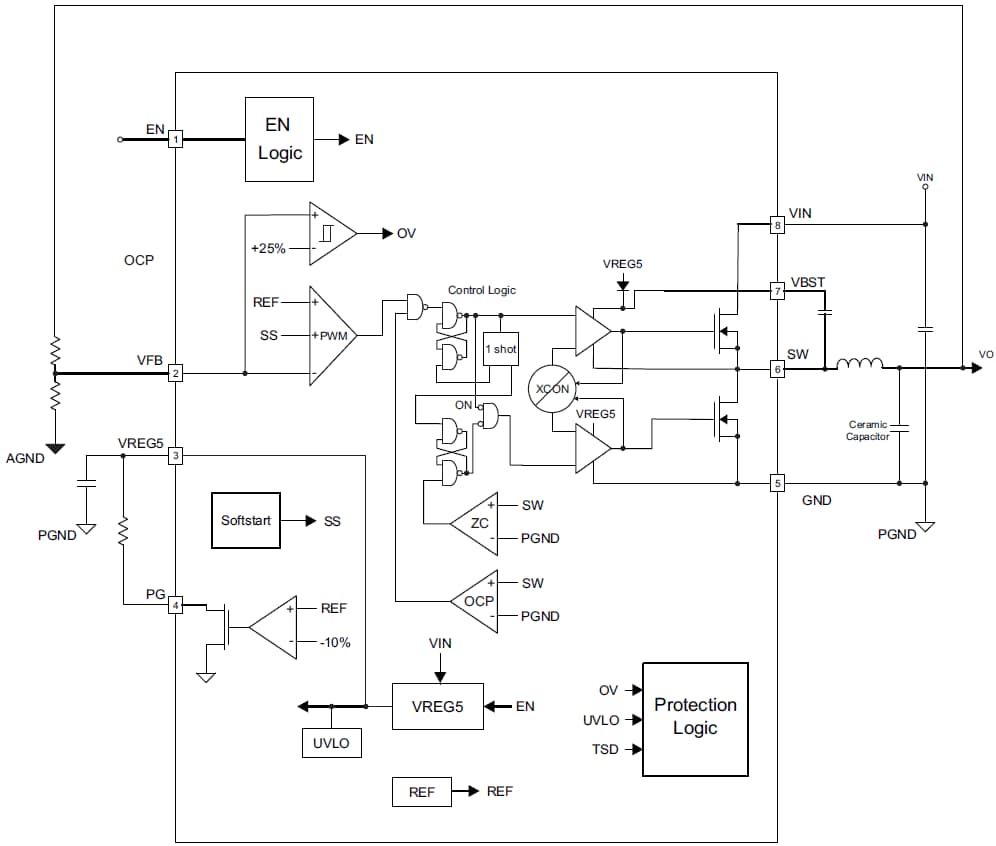
Functional Block Diagram
Inilathala: 2016-01-20
| Na-update: 2022-03-11
