Texas Instruments TPS56637 6A Synchronous Buck Converters
Texas Instruments TPS56637 6A Synchronous Buck Converters offer integrated MOSFETs and a wide operating input voltage range of 4.5V to 28V. The TPS56637 is ideally suited for systems powered by 12V, 19V, and 24V power bus rails. The device supports up to 6A continuous output current at output voltages between 0.6V and 13V. The TPS56637 uses DCAP3™ control mode to provide a fast transient response, good line and load regulation, and no requirement for external compensation. It supports low equivalent series resistance (ESR) output capacitors such as POSCAP and MLCC.The TPS56637 has both FCCM and Eco-mode™ operation modes for selection at light-load conditions through the configuration of the MODE pin. Eco-mode™ attains high efficiency at light load. FCCM could be selected to support tight output voltage ripple requirements. The TPS56637 provides complete non-latched OV (Over-voltage), UV (Under-voltage), OC (Overcurrent), OT (Over-temperature), and UVLO (Undervoltage lock-out) protections combined with power good indicator and output discharge function features.
The Texas Instruments TPS56637 is available in a 10-pin 3.0mm x 3.0mm HotRod™ QFN package, and the junction temperature is specified from –40°C to +150°C.
Features
- 4.5V to 28V input voltage range
- 0.6V to 13V output voltage range
- 6A maximum continuous output current
- Integrated 26mΩ and 12mΩ MOSFETs
- 0.6V ±1% reference voltage
- D-CAP3™ control mode for fast transient response
- Eco-mode™ and FCCM (forced continuous conduction mode) are selectable for light-load operation through MODE pin
- Internal 2ms soft start
- Built-in output discharge function
- 500kHz switching frequency
- Power good indicator to monitor output voltage
- Cycle by cycle over the current limit
- Non-latched protections for UV, OV, OT, and UVLO
- –40°C to +150°C operating junction temperature
- Small 10-Pin 3.0mm × 3.0mm HotRod™ QFN Package
Applications
- Enterprise systems such as multifunction printers, storage
- Personal electronics such as TVs, speakers, set-top boxes, portable electronics
- Industrial applications such as electronic point of sale, factory automation and control, and motor drives
- General purposes for 12V,19V, 24V power-bus supply
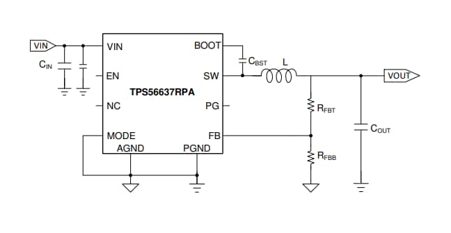
Simplified Schematic
Inilathala: 2019-11-25
| Na-update: 2024-03-27
