Texas Instruments TPS61022 8A Boost Converters
Texas Instruments TPS61022 8A Boost Converters is a power supply solution for portable equipment and IoT devices powered by various batteries and supercapacitors. The TPS61022 has a minimum 6.5A valley switch current limit over the full temperature range and a wide input voltage range of 0.5V to 5.5V. The TPS61022 supports supercapacitor backup power applications, which may deeply discharge the supercapacitor. The TPS61022 Converters operate at a 1MHz switching frequency when the input voltage is above 1.5V.The Texas Instruments TPS61022 switching frequency decreases gradually to 0.6MHz when the input voltage is below 1.5V down to 1V. The TPS61022 MODE pin sets operating either in power-save mode or forced PWM mode in light load conditions. The TPS61022 only consumes a 26µA quiescent current from VOUT in light load conditions. The device completely disconnects from the input power during shutdown. The TPS61022 provides 5.7V output overvoltage protection, output short-circuit protection, and thermal shutdown protection.
Features
- 0.5V to 5.5V input voltage range
- 1.8V Minimum input voltage for start-up
- 2.2V to 5.5V output voltage setting range
- Two 12mΩ (LS)/18mΩ (HS) MOSFETs
- 8A Valley switching current limit
- 94.7% Efficiency at VIN = 3.6V, VOUT = 5V and IOUT = 3A
- 1MHz Switching frequency when VIN >1.5V and 0.6MHz switching frequency when VIN <1V
- ±2.5% Reference voltage accuracy over –40°C to +125°C
- Pin-selectable auto PFM operation mode or forced PWM operation mode at light load
- Pass-through mode when VIN > VOUT
- True disconnection between input and output during shutdown
- Output overvoltage and thermal shutdown protections
- Output short-circuit protection
- 2mm × 2mm VQFN 7-pin package
Applications
- USB port
- SuperCap backup
- GPRS power supply
Typical Application Circuit
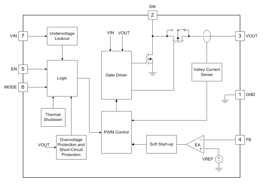
Block Diagram
Inilathala: 2019-05-02
| Na-update: 2023-09-07
