Texas Instruments TPS61033x/TPS61033x-Q1 Synchronous Boost Converter
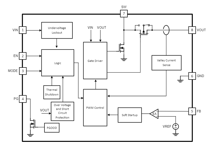
Texas Instruments TPS61033x/TPS61033x-Q1 Synchronous Boost Converter offers a power supply solution for portable equipment and smart devices powered by various batteries and other power supplies. The TPS61033/TPS61033x-Q1 features a 5.5A (typical) valley switch current limit over a full temperature range. Furthermore, the device utilizes an adaptive constant on-time valley current-control topology to regulate the output voltage and operates at a 2.4MHz switching frequency. Two modes are optional at light load by configuring the MODE pin: auto PFM mode and forced PWM to balance the efficiency and noise immunity in light load.The TI TPS61033x/TPS61033x-Q1 consumes a 20µA quiescent current from VIN at light load conditions. The TPS61033x is completely disconnected from the input power and only consumes a 0.1µA current during shutdown to extend battery life.
The converter has 5.75V output overvoltage protection, output short circuit protection, and thermal shutdown protection.
The TPS61033/TPS61033x-Q1 offers a tiny solution size with a 2.1mm × 1.6mm SOT583 package and minimum external components. The TPS61033x-Q1 devices are AEC-Q100 qualified for automotive applications.
Features
- Two valley switching current limit options
- TPS61033 at 5.5A typical
- TPS610333 at 1.85A typical
- High efficiency and power capability
- Two 25mΩ (LS) / 46mΩ (HS) MOSFETs
- Support up to 2.4MHz with small L-C
- Up to 93.42% efficiency at VIN = 3.3V, VOUT = 5V, and IOUT = 1A
- Up to 90.78% efficiency at VIN = 3.3V, VOUT = 5V, and IOUT = 2A
- Extend the system operating time
- Typical 20μA quiescent current into VIN pin
- Typical 5.3μA quiescent current into VOUT pin
- Typical 0.1μA shutdown current
- Input voltage range of 1.8V to 5.5V
- Output voltage range of 2.2V to 5.5V
- When FB connects to the VIN output voltage fixed 5.0V
- ±1.5% Reference voltage accuracy over –40°C to +125°C
- Power good output with window comparator
- Pin-selectable auto PFM or forced PWM mode at light load
- Pass-through mode when VIN > VOUT
- Safety and robust operation features
- True disconnection between input and output during shutdown
- Output overvoltage and thermal shutdown protections
- Output short-circuit protection
- 2.1mm × 1.6mm SOT583 8-Pin package
Applications
- Tablet (multimedia)
- Smart speaker
- Mobile POS
Datasheets
Typical Application Circuit
Block Diagram
Inilathala: 2023-04-26
| Na-update: 2024-03-11
