Texas Instruments TPS61289 20A Buck-Boost Converter
Texas Instruments TPS61289 20A Buck-Boost Converter is a bidirectional buck/boost synchronous converter that integrates the high-side synchronous rectifier MOSFET and uses an external low-side MOSFET. The TPS61289 can be configured as a buck or boost converter using the MODE pin. The TPS61289 can support a 20A switching current, and the VHIGH voltage supports up to 25V. The minimum VLOW voltage is determined by the VLOW/VHIGH ratio and frequency; for example, the VLOW voltage can support as low as 0.5V at the VHIGH = 15V condition. The device provides an excellent balance of efficiency, thermal dissipation, and solution size for high-power bidirectional conversion.The TPS61289 offers an adjustable switching current limit function. In addition, the device provides VHIGH overvoltage and undervoltage protection, cycle-by-cycle overcurrent protection, and thermal shutdown protection. The Texas Instruments TPS61289 offers a very small solution size with a 2.5mmx3.0mm VQFN HotRod™ Lite package with minimal external components.
Features
- 0.5V to 23V VLOW voltage range
- The minimum VLOW voltage is determined by the VLOW/VHIGH ratio and frequency
- 4.5V to 25V VHIGH voltage range
- Pin selectable bidirectional buck or boost mode
- Buck/boost forced PWM mode operation
- High efficiency and power capability
- 5A to 20A programmable current limit
- Integrated 8.5mΩ high-side MOSFET
- Switching frequency
- FSW 250kHz when VLOW > 1.7V
- FSW down to 100kHz when VLOW < 1.5V
- FSW down to 50kHz when VLOW < 0.5V
- 200mV hysteresis prevents frequency jitter
- Synchronization capability to an external clock
- Rich protection
- VHIGH overvoltage protection at 27V
- VHIGH undervoltage protection at 3.1V
- VCC undervoltage protection at 2.15V
- Precise EN/UVLO threshold
- Cycle-by-cycle overcurrent protection
- Thermal shutdown
- 2.5mm×3.0mm VQFN 14 HotRod™ Lite package
Applications
- Battery Testing System (BTS)
- Super-cap or battery backup power converter
- USB Type-C® power delivery
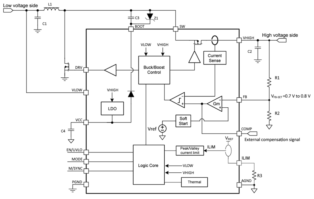
Functional Block Diagram
Inilathala: 2024-03-27
| Na-update: 2024-04-23
