Texas Instruments TPS62869EVM-118 Evaluation Module
Texas Instruments TPS62869EVM-118 Evaluation Module is configured to evaluate the operation of the TPS628691, TPS628692, TPS628681, and TPS628692 devices. The TPS62869x are 6A, Step-Down Converters with DCS-Control™in a small 1.5mm by 2.5mm QFN package solution.The TI TPS62869EVM-118 Evaluation Module creates output voltages between 0.4V and 1.675V with 1% accuracy output voltages from higher input voltages between 2.4V and 5.5V to a regulated 0.9V output voltage.
Features
- 2.4V to 5.5V input voltage range
- 0.4V to 1.675V programmable output voltage via I2C
- 6A output current
Board Layout
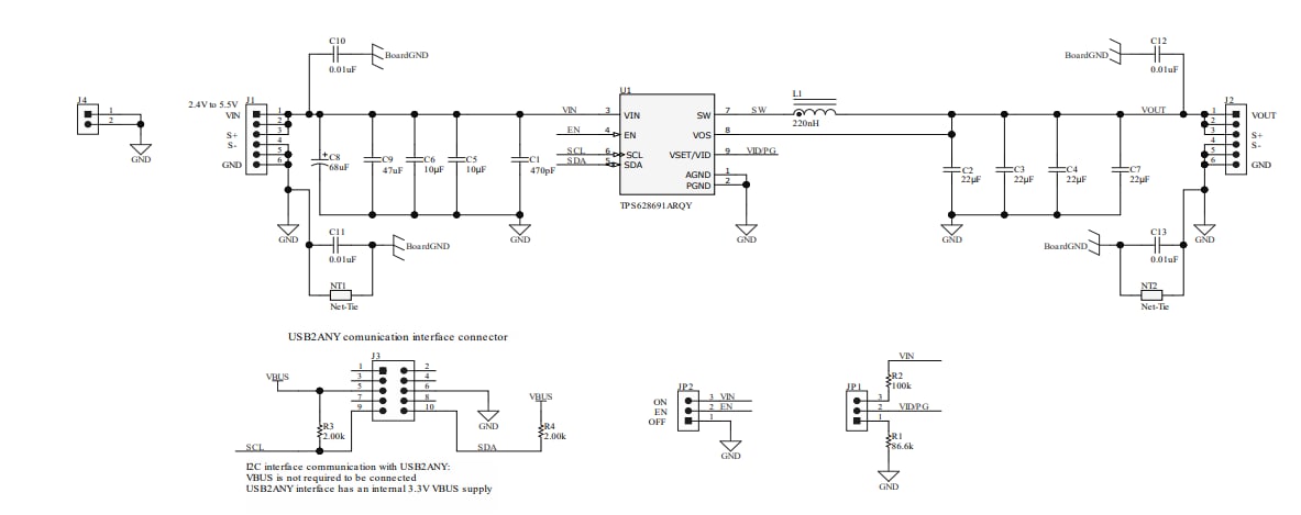
Schematic
Quick Connection Overview
Inilathala: 2020-10-21
| Na-update: 2024-09-05
