Texas Instruments TPS6291x/TPS6291x-Q1 Buck Converters
Texas Instruments TPS6291x/TPS6291x-Q1 Buck Converters are high-efficiency, low noise, and low ripple current mode synchronous buck converters. The devices are ideal for noise-sensitive applications that would normally use an LDO for post-regulation, such as high-speed ADCs, clock and jitter cleaner, serializer, de-serializer, and radar applications. The devices operate at a fixed switching frequency of 2.2MHz or 1MHz and can be synchronized to an external clock. The Texas Instruments TPS6291x/TPS6291x-Q1 devices have an output current of 2A (TPS62912), 3A (TPS62913), 4.5A (TPS62914/TPS62914-Q1), 6A (TPS62916/TPS62916-Q1), or 8A (TPS62918/TPS62918-Q1).To further reduce the output voltage ripple, the device integrates loop compensation to operate with an optional second-stage ferrite bead L-C filter. This feature allows an output voltage ripple below 10µVRMS. Low-frequency noise levels, similar to a low-noise LDO, are achieved by filtering the internal voltage reference with a capacitor connected to the NR/SS pin. The optional spread spectrum modulation scheme spreads the DC/DC switching frequency over a wider span, which lowers the mixing spurs.
Features
- Low output 1/f noise < 20µVRMS (100Hz to 100kHz)
- Low output voltage ripple < 10µVRMS after ferrite bead
- High PSRR of > 65dB (up to 100kHz)
- 2.2MHz or 1MHz fixed frequency peak current mode control
- Synchronizable with an external clock (optional)
- Integrated loop compensation supports ferrite bead for second stage L-C filter with 30dB attenuation (optional)
- Spread-spectrum modulation (optional)
- 3.0V to 17V input voltage range
- 0.8V to 5.5V output voltage range
- 57mΩ/20mΩ RDSon
- Output voltage accuracy of ±1%
- Precise enable input allows
- User-defined undervoltage lockout
- Exact sequencing
- Adjustable soft start
- Power-good output
- Output discharge (optional)
- –40°C to 150°C junction temperature range
- 2.0mm × 2.0mm QFN with 0.5mm pitch
Applications
- Telecom infrastructure
- Test and measurement
- Aerospace and defense (radar/avionics)
- Medical
Additional Resources
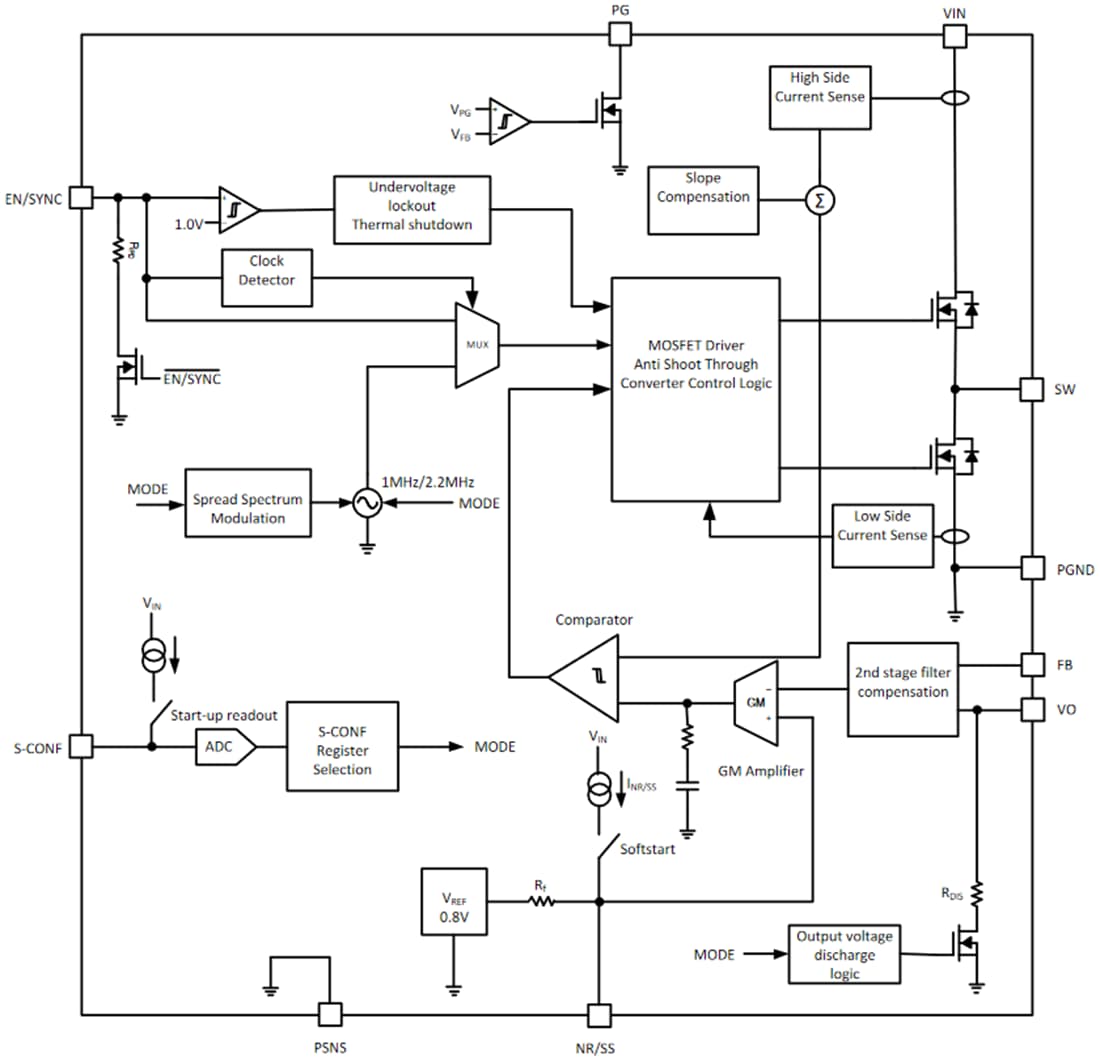
Functional Block Diagram
Inilathala: 2021-04-16
| Na-update: 2025-05-06
