Texas Instruments TPS63710 Inverting Step-Down DC-DC Converter
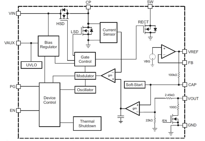
Texas Instruments TPS63710 Inverting Step-Down DC-DC Converter generates a negative output voltage down to -5.5V and provides an output current up to 1A, depending on the input voltage to output-voltage ratio. The device's filtered reference system gives low 1/f noise which is required in high-performance telecommunication systems. The TPS63710 operates with a fixed-frequency PWM control topology. The device has an internal current limit and a thermal shutdown. The input voltage range of 3.1V to 14V allows the TPS63710 to be used in a variety of applications where a negative output voltage is generated from a, in absolute value, higher positive input voltage. Synchronous rectification provides high efficiency, especially for small output voltages like -1.8V, which are typically used as a negative supply voltage for high-performance DACs and ADCs. A fixed switching frequency of 1.5MHz allows the use of small external components and enables a small total solution size.Features
- 3.1V to 14V input voltage range
- 1A output current
- ±1.5% output voltage accuracy
- Synchronous rectification
- Low 1/f-Noise reference system
- -1V to -5.5V output voltage range
- |VOUT| < 0.7 x VIN
- Up to 91% efficiency
- 1.5MHz fixed frequency PWM mode
- Thermal shutdown
- 5µA shutdown current
- 3mm x 3mm WSON package
Applications
- Generic Negative-voltage supply
- ADC and DAC supply in telecom systems
- Bias for GaN transistors
- Optical module LASER diode bias
- Noise sensitive and space limited applications requiring a negative supply voltage
Functional Block Diagram
Additional Resource
Inilathala: 2017-10-30
| Na-update: 2022-07-11
