Texas Instruments TPS65216 Power Management IC (PMIC)
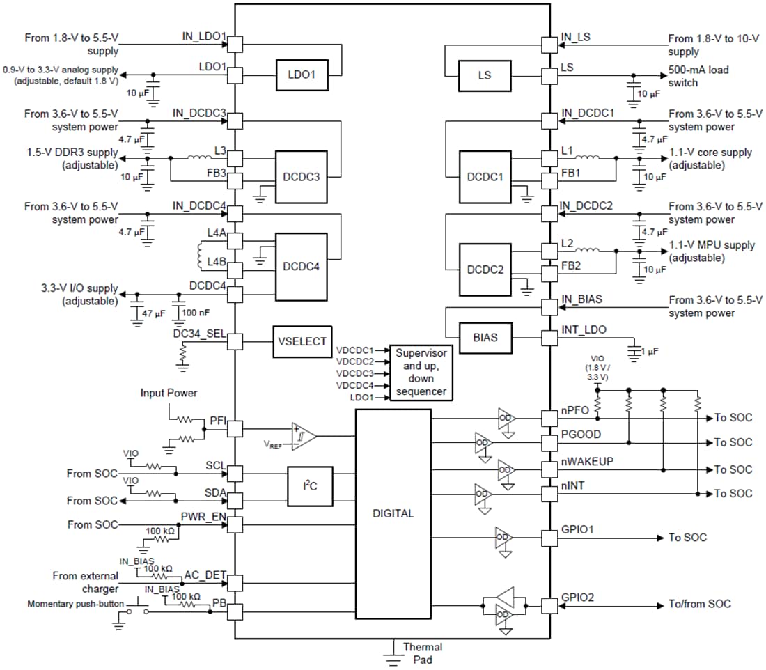
Texas Instruments TPS65216 Power Management IC (PMIC) is a single-chip IC specifically designed to provide power management for all the functionalities of the AMIC110 and AMIC120 processors. The DC/DC converters DCDC1 through DCDC4 are intended to power the core, MPU, DDR memory, and 3.3V analog and I/O, respectively. LDO1 provides the 1.8V analog and I/O for the processor. GPIO2 allows for a warm reset of the DCDC1 and DCDC2 converters. The I2C interface allows the user to enable and disable all voltage regulators, the load switch, and GPIOs. Additionally, UVLO and supervisor voltage thresholds, power-up sequence, and power-down sequence can be programmed through I2C. Interrupts for overtemperature, overcurrent, and undervoltage can be monitored as well. The supervisor monitors DCDC1 through DCDC4 and LDO1. The supervisor has two settings, one for typical undervoltage tolerance (STRICT = 0b) and one for tight undervoltage and overvoltage tolerances (STRICT = 1b). A power-good signal indicates the proper regulation of the five voltage regulators.Features
- Three adjustable step-down converters with integrated switching FETs (DCDC1, DCDC2, DCDC3)
- DCDC1: 1.1V Default, up to 1.8A
- DCDC2: 1.1V Default, up to 1.8A
- DCDC3: 1.2V Default, up to 1.8A
- VIN Range from 3.6V to 5.5V
- Adjustable output voltage range 0.85V to 1.675V (DCDC1 and DCDC2)
- Adjustable output voltage range 0.9V to 3.4V (DCDC3)
- Power save mode at light load current
- 100% Duty cycle for lowest dropout
- Active output-discharge when disabled
- One adjustable buck-boost converter with integrated switching FETs (DCDC4)
- DCDC4: 3.3V Default, up to 1.6A
- VIN Range from 3.6V to 5.5V
- Adjustable output voltage range 1.175V to 3.4V
- Active output-discharge when disabled
- Adjustable general-purpose LDO (LDO1)
- LDO1: 1.8V Default up to 400mA
- VIN Range from 1.8V to 5.5V
- Adjustable output voltage range from 0.9V to 3.4V
- Active output-discharge when disabled
- High-voltage Load Switch (LS) with 100mA or 500mA selectable current limit
- VIN Range from 1.8V to 10V
- 500mΩ (Max) Switch impedance
- Supervisor with built-in supervisor function monitors
- DCDC1, DCDC2 ±4% Tolerance
- DCDC3, DCDC4 ±5% Tolerance
- LDO1 ±5% Tolerance
- Protection, diagnostics, and control
- Undervoltage Lockout (UVLO)
- Always-on push-button monitor
- Overtemperature warning and shutdown
- I2C Interface (Address 0x24) (see timing requirements for I2C operation at 400kHz)
Applications
- Industrial automation
- Electronic Point of Sale (ePOS)
- Test and measurement
- Personal navigation
- Industrial communications
- Backplane I/O
- Connected industrial drives
Functional Block Diagram
Inilathala: 2018-11-07
| Na-update: 2023-07-19
