Texas Instruments TPS748 Low-Dropout (LDO) Linear Regulators
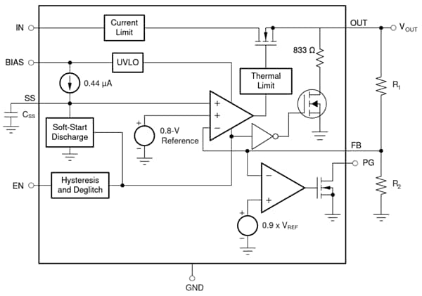
Texas Instruments TPS748 Low-Dropout (LDO) Linear Regulators provide an easy-to-use, robust power management solution for various applications. User-programmable soft-start minimizes stress on the input power source by reducing capacitive inrush current on start-up. The soft-start is monotonic and designed for powering many different types of processors and application-specific integrated circuits (ASICs). The enable input and power-good output allow easy sequencing with external regulators. This complete flexibility allows a solution to be configured that meets the sequencing requirements of field-programmable gate arrays (FPGAs), digital signal processors (DSPs), and other applications with special start-up requirements.A precision reference and error amplifier delivers 2% accuracy over load, line, temperature, and process. The device is stable with any capacitor greater than or equal to 2.2µF and is fully specified for TJ = –40°C to +125°C. The Texas Instruments TPS748 is offered in a small, 3mm × 3mm, VSON-10 package, yielding a highly compact total solution size. The device is also available in a 5mm × 5mm VQFN-20 package for compatibility with the TPS744.
Features
- 0.8V to 3.6V VOUT range
- 0.8V to 5.5V ultra-low VIN range
- VBIAS range 2.7V to 5.5V
- Low dropout
- 60mV typically at 1.5A, VBIAS = 5V
- Power Good (PG) output allows supply monitoring or provides a sequencing signal for other supplies
- 2% accuracy over line, load, and temperature
- Programmable soft-start provides linear voltage start-up
- VBIAS permits low VIN operation with good transient response
- Stable with any output capacitor ≥2.2µF
- Available in small, 3mm × 3mm × 1mm VSON-10 and 5mm × 5mm VQFN-20 packages
Applications
- Network-attached storage - enterprise
- Rack servers
- Network interface cards (NIC)
- Merchant network and server PSU
Videos
Functional Block Diagram
Inilathala: 2023-08-23
| Na-update: 2024-10-17
