Texas Instruments TPS7A53B Ultra-Low Dropout (LDO) Regulators

Texas Instruments TPS7A53B Ultra-Low Dropout (LDO) Regulators are low-noise (4.6µVRMS), ultra-low LDO linear regulators capable of sourcing 3A with only 110mV maximum dropout. The device output voltage is adjustable from 0.5V to 5.15V using an external resistor divider.

The combination of low noise (4.6µVRMS), high output current capability, and high PSRR makes the TPS7A53B an excellent solution for powering noise-sensitive components. Applications include high-speed communications, video, medical, or test and measurement. The high PSRR and low noise performance of this device limits power-supply-generated phase noise and clock jitter, making this device a good choice for powering high-performance serializers and deserializers (SerDes), analog-to-digital converters (ADCs), and digital-to-analog converters (DACs). Specifically, RF amplifiers benefit from the device's high performance and 5.15V output capability.

Digital loads requiring low-input, low-output (LILO) voltage operation, exceptional accuracy (0.5% overload and temperature), remote sensing, excellent transient performance, and soft-start capabilities of the TPS7A53B provide optimal system performance. The Texas Instruments TPS7A53B design offers versatility as an adjustable voltage regulator. This versatility makes the device a component of choice for analog loads such as voltage-controlled oscillators (VCOs), ADCs, DACs, and imaging sensors and for digital loads such as SerDes, FPGAs, and DSPs.

Features

  • 0.5% accuracy over line, load, and temperature with BIAS
  • 4.6µVRMS output voltage noise
  • 110mV (max) at 3A with BIAS low dropout
  • Power-supply rejection ratio
    • 48dB at 500kHz
  • 0.5V to 5.15V adjustable output voltage range
  • Input voltage range
    • Without BIAS: 1.4V to 6.5V
    • With BIAS: 1.1V to 6.5V
  • Adjustable soft-start inrush control
  • Open-drain, power-good (PG) output
  • 2.5mm×2.2mm, 12-pin VQFN package

Applications

  • Macro remote radio units (RRU)
  • Outdoor backhaul units
  • Active antenna system mMIMO (AAS)
  • Ultra-sound scanners
  • Lab and field instrumentation
  • Sensor, imaging, and radar

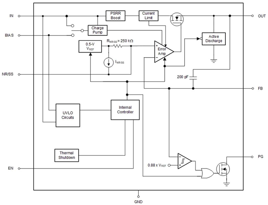
Functional Block Diagram

Block Diagram - Texas Instruments TPS7A53B Ultra-Low Dropout (LDO) Regulators
Inilathala: 2024-03-27 | Na-update: 2024-04-09