Texas Instruments TPS7A5x/TPS7A5x-Q1 LDO Voltage Regulators
Texas Instruments TPS7A5x/TPS7A5x-Q1 High-Accuracy Low-Noise LDO Voltage Regulators offer versatility with exceptional transient performance and low-output voltage operation providing optimal system performance. The TPS7A5x/TPS7A5x-Q1 Regulators limit power-supply-generated phase noise and clock jitter achieving high-performance ideal for powering RF amplifiers, radar sensors, and chipsets. RF amplifiers gain the most from the high-performance and 5.0V output capability of the TPS7A5x/TPS7A5x-Q1 Regulators. Additionally, the device is an excellent choice to power noise-sensitive components in radar power and infotainment applications with the combination of low-noise, high-PSRR, and high-output current capabilities. The Texas Instruments TPS7A5x-Q1 devices are AEC-Q100 qualified for automotive applications.Features
- 0.5% (max) accuracy over line, load, and temperature with BIAS
- Power-supply ripple rejection
- 40dB at 500kHz
- Input voltage range
- 1.4V to 6.5V without BIAS
- 1.1V to 6.5V with BIAS
- 4.4µVRMS output voltage noise
- 65mV (max) at 2A with BIAS low dropout
- 0.8V to 5.2V adjustable output voltage range
- Adjustable soft-start inrush control
- Open-drain, Power-Good (PG) output
- 2.2mm × 2.5mm, 12-pin VQFN package
Applications
- Macro remote radio units (RRU)
- Outdoor backhaul units
- Active antenna system mMIMO (AAS)
- Ultrasound scanners
- Lab and field instrumentation
- Sensor, imaging, and radar
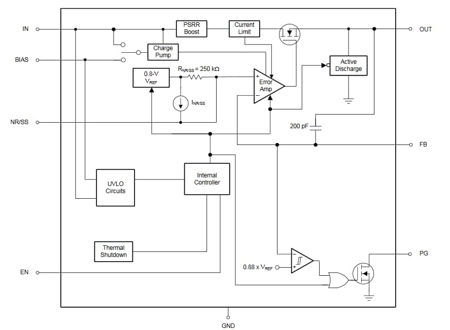
Block Diagram
View Results ( 11 ) Page
| Numero ng Piyesa | Datasheet | Series | Current ng Output | Dropout Voltage | Dropout Voltage - Max | Range ng Output Voltage |
|---|---|---|---|---|---|---|
| TPS7A5301QRGRRQ1 | ![]() |
TPS7A53 | 3 A | 110 mV | 195 mV | 800 mV to 5.15 V |
| TPS7A5401QRGRRQ1 | ![]() |
TPS7A54 | 4 A | 150 mV | 240 mV | 800 mV to 5.1 V |
| TPS7A5201WQRTKRQ1 | ![]() |
TPS7A52 | 2 A | 95 mV | 340 mV | 800 mV to 5.2 V |
| TPS7A5301WQRTKRQ1 | ![]() |
TPS7A53 | 3 A | 110 mV | 515 mV | 800 mV to 5.15 V |
| TPS7A5201QRGRRQ1 | ![]() |
TPS7A52 | 2 A | 95 mV | 300 mV | 800 mV to 5.2 V |
| TPS7A5301RPSR | ![]() |
TPS7A53 | 3 A | 215 mV | 375 mV | 800 mV to 5.2 V |
| TPS7A5301RPST | ![]() |
TPS7A53 | 3 A | 215 mV | 375 mV | 800 mV to 5.2 V |
| TPS7A5401RPSR | ![]() |
TPS7A54 | 4 A | 330 mV | 565 mV | 800 mV to 5.1 V |
| TPS7A5401RPST | ![]() |
TPS7A54 | 4 A | 330 mV | 565 mV | 800 mV to 5.1 V |
| TPS7A5201RPSR | ![]() |
TPS7A52 | 2 A | 125 mV | 225 mV | 800 mV to 5.2 V |
Inilathala: 2018-04-26
| Na-update: 2022-12-07

